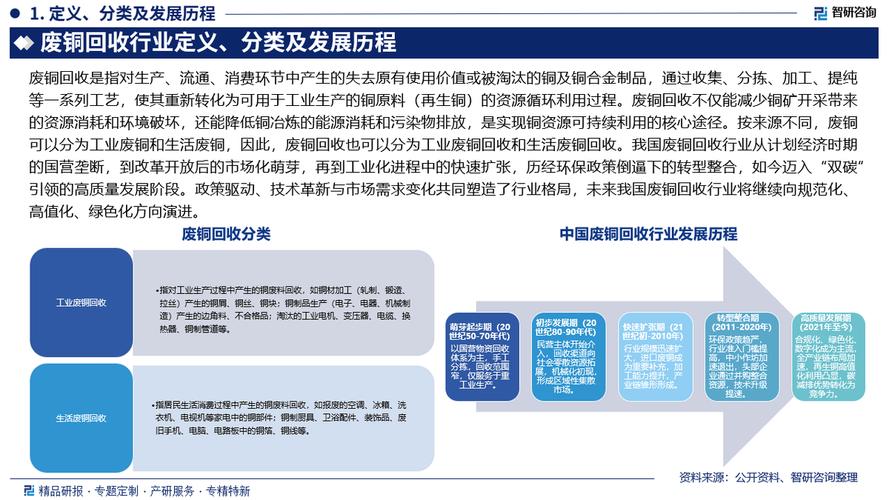
废铜行业趋势如何?机遇在哪里?
核心发展趋势
废铜行业的发展正受到宏观政策、技术进步和市场需求三大核心力量的塑造,呈现出以下几个显著趋势:
(图片来源网络,侵删)
政策驱动下的“合规化”与“规模化”
- 环保高压常态化: 随着“绿水青山就是金山银山”理念的深入,国家对环保的要求越来越高,不合规的小型“作坊式”冶炼厂因污染问题被大量关停、取缔,这直接导致了市场资源向具备环保资质、规模较大、技术先进的龙头企业集中。
- 生产者责任延伸制(EPR): 这一政策正在逐步推行,要求电子产品、汽车、家电等产品的生产企业对其产品废弃后的回收处理承担一定责任,这将倒逼上游品牌商与正规回收企业建立更紧密的合作关系,为合规回收企业提供了稳定、高质量的废铜来源。
- “双碳”目标下的战略地位提升: 铜是重要的战略资源,废铜的回收利用是“节能减排”最有效的途径之一,生产1吨再生铜比生产1吨电解铜可节能约85%,减少排放约80%,在国家“碳达峰、碳中和”的战略背景下,废铜作为“城市矿产”的核心组成部分,其战略地位将空前提高,有望获得更多的政策支持和补贴。
技术引领下的“智能化”与“高值化”
- 分选与拆解技术升级: 传统的分拣主要依赖人工,效率低、精度差。AI视觉识别、近红外光谱、X射线分选等智能分选技术正在被应用,在报废汽车、电子废弃物拆解中,AI可以快速识别不同材质的铜线、铜件,实现精细化拆解,大幅提升回收效率和纯度。
- 冶炼技术向“短流程、低碳化”发展: 传统废铜处理需要经过“阳极炉-电解”等复杂流程,而“保级利用”(Same-Grade Recycling)成为最高目标,先进的感应炉、倾动炉等技术可以直接将高纯度废铜(如“光亮铜”)熔炼成与原生铜质量无异的铜杆、铜板,能耗更低,流程更短,对于低品位杂铜,湿法冶金等绿色冶炼技术也在逐步推广,以替代高污染的火法冶炼。
- 数字化溯源与管理: 区块链等技术被用于构建废铜的“身份证”系统,从回收、运输、拆解到冶炼,每个环节的信息都被记录上链,确保来源可溯、去向可查,这不仅满足了环保监管要求,也提升了高值废铜(如1#铜)的交易价值和信任度。
市场需求拉动下的“多元化”与“精深化”
- 新能源产业的强劲拉动: 这是当前废铜行业最大的增量市场,新能源汽车的电机、电池连接件、充电桩,以及风电、光伏发电设备中都含有大量高价值的铜,随着这些设备进入报废高峰期,“新能源废铜”将成为一个全新的、高增长的业务板块。
- 高端制造对“保级利用”的需求: 电子、电力、通讯等行业对铜材的纯度要求极高,能够将废铜“变废为宝”,直接生产出符合高端制造标准的再生铜材的企业,将拥有巨大的市场竞争力和利润空间。
- 循环经济理念的普及: 消费者和企业对环保产品的接受度越来越高,使用再生铜生产的电子产品、建筑材料等,在品牌形象和市场推广上具有明显优势,这反过来也刺激了对高品质再生铜的需求。
主要机遇点
基于上述趋势,废铜行业涌现出大量新的机遇点,对于有远见、有实力的企业来说,现在是布局和发展的黄金时期。
政策红利机遇:成为“城市矿产”运营商
- 机遇描述: 政府正在大力规划和建设“城市矿产”示范基地,对符合条件的企业给予土地、税收、补贴等多方面支持。
- 行动建议: 积极申请成为国家级或省级“城市矿产”示范基地,整合区域内的回收网络,建立集回收、分拣、拆解、加工、交易于一体的现代化产业园,享受政策红利,形成区域龙头地位。
产业链整合机遇:打造“回收-加工-应用”闭环
- 机遇描述: 传统回收企业链条短,利润微薄,向上游(回收端)和下游(应用端)延伸,是提升价值的关键。
- 行动建议:
- 向上游整合: 通过自建或加盟的方式,建立社区回收点、中转站,甚至与大型产废企业(如汽车厂、电器厂)签订长期回收协议,掌控稳定货源。
- 向下游延伸: 投资建设高水平的再生铜加工厂,生产铜杆、铜板、铜带等标准产品,直接对接电缆厂、电线厂、家电厂等终端用户,实现“从废料到材料”的跨越,获取更高附加值。
技术创新机遇:抢占“智能回收”和“绿色冶炼”高地
- 机遇描述: 技术是企业核心竞争力的体现,在分拣、冶炼、环保处理等方面拥有自主知识产权或先进技术应用能力的企业,将获得超额回报。
- 行动建议:
- 投资智能分选设备: 引入或研发AI分拣系统,提高对复杂废料(如WEEE、废电机)的处理能力和铜的回收率。
- 研发绿色冶炼工艺: 重点布局保级利用技术和湿法冶金技术,降低能耗和污染,生产出媲美原生铜的高品质再生铜,打入高端市场。
细分市场机遇:深耕“新能源废铜”蓝海
- 机遇描述: 新能源产业带来的废铜是未来十年确定性最高的增长点,目前相关回收体系尚不成熟,先行者将建立先发优势。
- 行动建议:
- 提前布局回收网络: 与新能源汽车4S店、电池回收企业、报废汽车拆解厂建立战略合作,锁定未来的“动力电池铜、电机铜”等资源。
- 开发专用处理技术: 针对新能源汽车中铜与其他材料(如塑料、锂电池)紧密结合的特点,研发专门的拆解和分离技术,安全、高效地回收其中的铜。
服务模式创新机遇:从“卖废料”到“卖服务”
- 机遇描述: 大型企业(如富士康、特斯拉)自身产废量大,对合规处理、数据报告有强烈需求,传统的“收废品”模式无法满足。
- 行动建议: 为大型产废企业提供“一站式”废弃物管理解决方案,包括上门回收、合规处理、数据报告、甚至碳足迹核算等增值服务,这种模式客户粘性高,利润空间大,能将自身从简单的贸易商升级为专业的环境服务提供商。
总结与挑战
废铜行业正站在一个历史性的风口上,它不再是低端的、混乱的夕阳产业,而是政策扶持、技术驱动、需求旺盛的战略性新兴产业,未来的赢家,将是那些能够顺应合规化、规模化趋势,通过技术创新实现高值化,并成功整合产业链、抓住新能源机遇的企业。
挑战: 机遇与挑战并存,企业也需警惕以下风险:
- 价格波动风险: 废铜价格与国际铜价、宏观经济密切相关,波动剧烈,对企业的资金管理和风险控制能力提出高要求。
- 环保合规风险: 环保政策日益严格,一次违规处罚就可能让企业面临巨大损失,必须将环保视为生命线。
- 技术投入风险: 智能化、绿色化的前期投入巨大,且技术更新迭代快,对企业的资金实力和研发能力是考验。
- 人才短缺风险: 行业转型需要大量既懂技术又懂管理的复合型人才,这类人才目前较为稀缺。
对于有志于进入或深耕废铜行业的企业和个人而言,现在是一个充满挑战但也孕育着巨大回报的时代,抓住趋势,找准机遇,方能在未来的竞争中脱颖而出。
(图片来源网络,侵删)
(图片来源网络,侵删)
文章版权及转载声明
作者:99ANYc3cd6本文地址:https://www.bj-citytv.com/post/5777.html发布于 01-31
文章转载或复制请以超链接形式并注明出处北京城市TV



