光伏发电行业宏观政策将如何影响发展?
光伏发电行业是一个典型的政策驱动型行业,其发展轨迹与中国政府的宏观政策导向紧密相连,理解这些政策,是理解行业现状、预测未来趋势的关键。
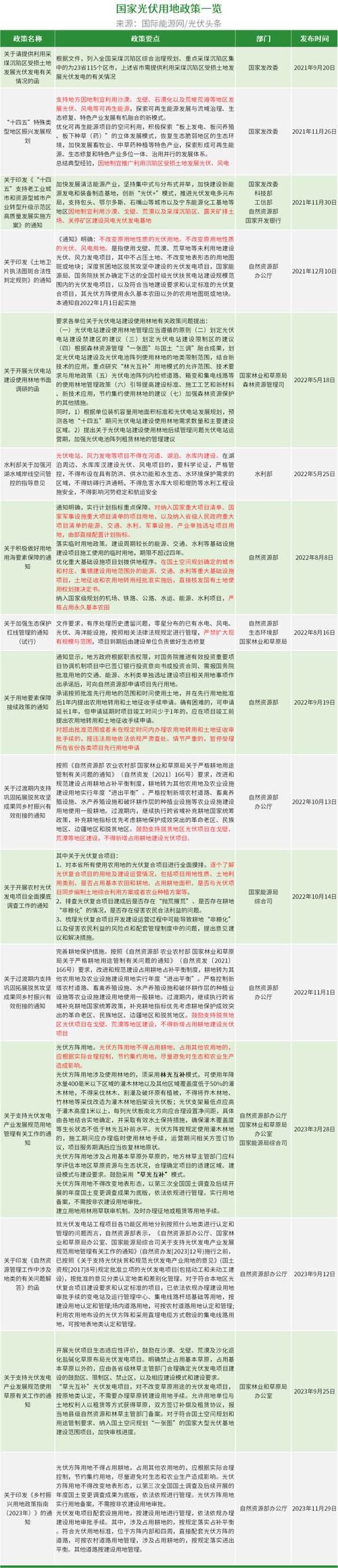
我们可以从以下几个维度来解读中国光伏行业的宏观政策:
核心政策演变历程(从“补”到“平”)
中国光伏政策大致经历了三个主要阶段,清晰地体现了从政府补贴到市场化竞争的转变。
萌芽与补贴驱动期(约2009-2025年)
这个阶段的核心目标是“启动市场、培育产业”,由于光伏成本高昂,需要政府强力扶持才能启动。
-
标志性政策:
(图片来源网络,侵删)- “金太阳工程”和“光电建筑一体化”示范项目(2009年起): 早期通过直接投资补贴的方式,在大型建筑和工业园区建设光伏项目。
- 标杆上网电价政策(2011年起): 这是里程碑式的政策,国家发改委为光伏电站设定了三类资源区的固定上网电价(如一类地区0.9元/度),并定期下调,这为投资者提供了稳定的收益预期,极大地刺激了地面电站的爆发式增长。
- 分布式光伏发电电价补贴(2025年起): 针对工商业和户用屋顶光伏,提供额外的度电补贴,鼓励分布式发展。
-
政策特点:
- 政府主导: 政府是主要的需求方和投资者。
- 高额补贴: 财政补贴是行业发展的核心动力。
- 规模导向: 优先支持大规模、易于管理的地面电站。
- 问题: 补贴资金缺口巨大(“补贴拖欠”问题),导致行业依赖性强,市场化程度低。
市场化转型与“平价上网”攻坚期(约2025-2025年)
随着技术进步和成本大幅下降,行业进入了从“补贴依赖”向“市场主导”过渡的关键时期,核心目标是“降低补贴、推动平价”。
-
标志性政策:
- “531新政”(2025年): 这是一个历史性的转折点,国家发改委、财政部、能源局联合发布文件,暂停新增光伏电站的中央补贴,控制发展规模,这给过热的市场“踩下刹车”,加速了行业洗牌和去补贴化进程。
- 平价上网项目政策(2025年起): 国家开始大力推动无需国家补贴、可与当地燃煤标杆上网电价平价甚至低价上网的光伏项目,这标志着光伏发电开始真正参与市场化竞争。
- 竞价机制(2025-2025年): 在过渡期,通过“竞价”的方式分配有限的补贴资源,让度电成本更低的企业获得项目,倒逼企业降本增效。
-
政策特点:
(图片来源网络,侵删)- 去补贴化: 明确了中央补贴退出的时间表和路径。
- 市场化竞争: 引入竞价、平价等市场机制。
- 高质量发展: 从追求规模转向追求技术、效率和消纳能力。
全面市场化与高质量发展新阶段(2025年至今)
光伏发电已基本实现平价上网,政策重心转向“保障消纳、推动高质量发展、服务国家战略”。
-
标志性政策:
- 整县推进(2025年启动,2025年深化): 鼓励以县为单位,统筹开发屋顶光伏资源,推动“光伏+乡村振兴”,解决分布式光伏开发碎片化、电网接入难等问题。
- “十四五”规划及2030年前碳达峰行动方案: 将光伏定位为“能源革命的主力军”和“碳达峰碳中和”的关键支撑,设定了明确的装机目标:到2025年,风电、太阳能发电装机容量达到12亿千瓦以上;到2030年,达到12亿千瓦以上(此目标已提前完成)。
- “大基地”开发模式: 在沙漠、戈壁、荒漠地区,规划建设数千万千瓦级的大型风电光伏基地,配套特高压输电通道,实现“西电东送”,解决土地和消纳问题。
- “十四五”可再生能源发展规划: 提出要构建“新能源为主体的新型电力系统”,强调“源网荷储一体化”和“风光水火储一体化”发展模式,要求光伏发电与储能、电网协同发展。
-
政策特点:
- 战略地位提升: 光伏不仅是能源,更是保障国家能源安全、实现“双碳”目标的核心工具。
- 系统性发展: 强调“发、输、配、储、用”全链条协同,解决新能源的间歇性、波动性问题。
- 多元化应用: 鼓励“光伏+”(如光伏+交通、光伏+农业、光伏+建筑)等多种创新模式。
- 全球化与安全: 在鼓励“走出去”的同时,强调保障产业链供应链安全,推动技术自主可控。
当前及未来政策的核心导向
结合最新的“十四五”规划和“双碳”目标,当前光伏政策的导向可以总结为以下几个关键词:
-
“双碳”目标引领: 这是最高层级的战略,所有光伏政策都服务于这一国家战略,确保光伏在能源结构中的比重持续快速提升。
-
“大基地”与分布式并举:
- “大基地” 解决的是大规模、集中式的清洁电力供应问题,是国家能源战略的“压舱石”。
- 分布式(特别是整县推进)解决的是就近消纳、乡村振兴、能源民主化的问题,是能源体系的“毛细血管”。
-
“源网荷储”一体化: 这是解决新能源并网消纳的根本路径,政策强制或鼓励新建光伏项目必须配套储能,或参与电网的调峰调频服务,以平滑出力曲线,保障电网稳定。
-
技术迭代与产业升级: 政策持续支持N型电池(如TOPCon、HJT)、钙钛矿等新一代高效电池技术的研发和产业化,推动产业从“规模扩张”转向“技术领先”。
-
保障消纳与电力市场化改革:
- 消纳保障机制: 要求各省(区、市)完成可再生能源电力消纳责任权重,确保发的电能用得上。
- 参与电力市场: 鼓励光伏电站通过参与电力现货市场、辅助服务市场等方式,通过市场化交易获取收益,实现“优价优得”。
-
产业链安全与全球化:
- 对内: 确保多晶硅、硅片、电池片、组件等主产业链的自主可控,防止“卡脖子”。
- 对外: 鼓励企业“走出去”,参与全球市场竞争,但也要应对日益严峻的贸易壁垒(如美国IRA法案、欧盟碳关税CBAM等)。
政策对行业的影响与展望
-
积极影响:
- 明确发展预期: 强大的政策信号为行业提供了长期、稳定的发展预期,吸引大量社会资本进入。
- 加速技术进步: 持续的市场竞争和政策引导,倒逼企业不断进行技术创新,推动度电成本持续下降。
- 拓展应用场景: “光伏+”模式为行业打开了新的增长空间。
-
挑战与展望:
- 消纳压力持续存在: 尽管政策大力推动储能和电网建设,但新能源大规模并网对电网的冲击仍是巨大挑战。
- 补贴欠账问题: 过去的补贴缺口仍需妥善解决,影响部分存量项目的现金流。
- 国际贸易环境不确定性: 地缘政治和贸易保护主义给中国光伏企业的全球化发展带来风险。
- 电力市场机制尚不完善: 新能源参与电力市场的规则仍在探索中,价格形成机制有待成熟。
中国光伏发电行业的宏观政策已经完成了从“保姆式”补贴到“战略性”引导的根本性转变,未来的政策将更加注重系统性、市场化、高质量和安全性,对于行业参与者而言,单纯依靠规模和补贴的时代已经结束,未来比拼的是技术创新能力、成本控制能力、项目开发能力、资源整合能力以及应对复杂市场环境的能力,紧跟政策导向,在“双碳”目标下找准自身定位,是企业在激烈竞争中立于不败之地的关键。
作者:99ANYc3cd6本文地址:https://www.bj-citytv.com/post/5565.html发布于 01-29
文章转载或复制请以超链接形式并注明出处北京城市TV



