湿电子化学品政策扶持将如何推动产业升级?
湿电子化学品是半导体、显示面板、太阳能电池等电子信息产业制造过程中不可或缺的关键性化工材料,其纯度和洁净度直接决定了下游产品的性能、良率和可靠性,由于其技术壁垒高、认证周期长,被誉为半导体产业的“基石”之一。
中国的湿电子化学品产业政策扶持力度非常大,是国家实现科技自立自强、保障产业链供应链安全的核心战略之一,政策扶持可以从以下几个层面来理解:
宏观战略层面:国家意志与顶层设计
国家从战略高度明确了发展湿电子化学品等关键材料的重要性,将其视为“卡脖子”技术攻关的重点领域。
-
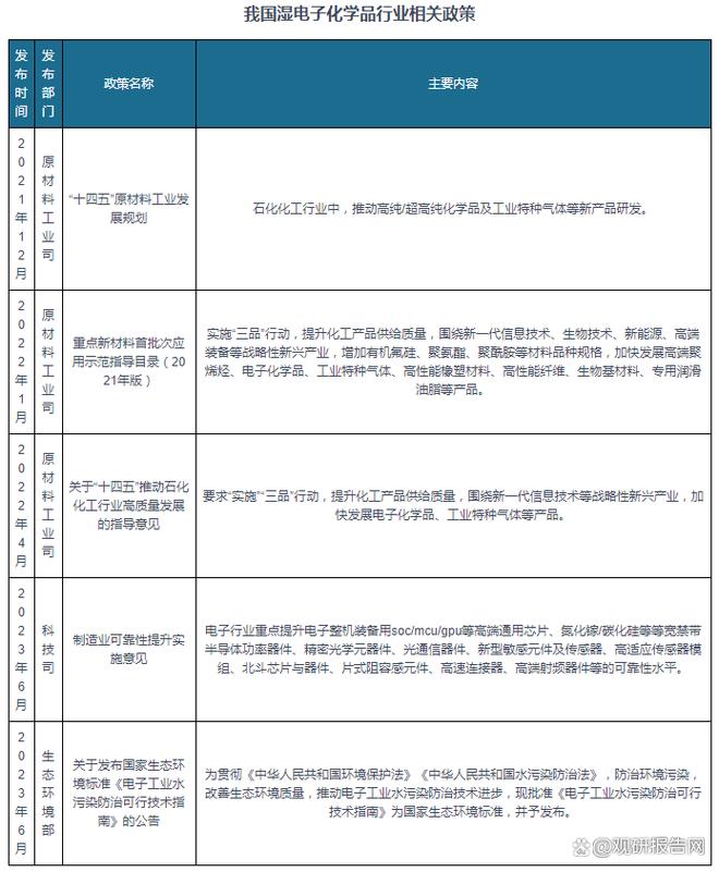
《“十四五”规划和2035年远景目标纲要》:
- 核心思想:将“关键核心技术攻关”作为首要任务,明确提出要“加强基础研究和应用基础研究,打好关键核心技术攻坚战”。
- 与湿电子化学品的关系:将半导体和新型显示列为重点发展的战略性新兴产业,而湿电子化学品正是这两大产业的“血液”,纲要要求“突破新材料制备及应用技术”,湿电子化学品作为典型的“新材料”,自然被纳入重点支持范畴。
-
《“十四五”原材料工业发展规划》:
(图片来源网络,侵删)- 核心思想:聚焦“高端化、绿色化、智能化”发展,推动关键战略材料产业“补短板、填空白、强优势”。
- 与湿电子化学品的关系:规划中明确将“电子化学品”列为重点发展的关键战略材料,提出要“突破高纯试剂、电子特气、光刻胶等关键材料制备技术”,为湿电子化学品的发展提供了直接的政策指引和发展目标。
-
《新时期促进集成电路产业和软件产业高质量发展的若干政策》(国发〔2025〕8号):
- 核心思想:从财税、投融资、研究开发、进出口、人才、知识产权等多个方面,为集成电路产业提供全方位支持。
- 与湿电子化学品的关系:虽然该政策主要针对芯片设计、制造、封测企业,但它营造了一个蓬勃发展的下游市场,湿电子化学品作为上游材料,其市场需求和产业价值被极大地激活和放大,政策鼓励的产业基金、税收优惠等,也间接惠及了为其配套的湿电子化学品企业。
专项规划与产业层面:精准施策与目标导向
各部委和行业协会发布了更具针对性的规划和政策,为产业发展提供了清晰的路线图。
-
《中国制造2025》:
- 核心思想:将新一代信息技术产业列为重点领域,强调要“掌握一批重点核心技术的知识产权”。
- 与湿电子化学品的关系:明确将“新型显示器件”作为制造业创新的重点领域,要求“突破高世代TFT-LCD、AMOLED关键材料”,湿电子化学品是其中的关键一环。
-
《半导体照明产业“十四五”发展规划》:
(图片来源网络,侵删)- 核心思想:推动LED产业向高质量发展,强调产业链协同创新。
- 与湿电子化学品的关系:LED芯片制造同样需要高纯度的湿电子化学品,该规划从下游应用端进一步拉动了湿电子化学品的需求,并鼓励产业链上下游合作,共同攻克材料难题。
-
中国半导体行业协会、中国电子材料行业协会等:
- 作用:这些行业协会在政策解读、标准制定、市场推广、组织技术交流和产业对接方面发挥着重要作用,它们定期发布产业发展报告,引导企业投资方向,并积极推动国产湿电子化学品进入下游客户的供应链。
具体扶持措施与政策工具箱
国家通过多种具体的政策工具,将战略意图落到实处,为湿电子化学品企业提供全方位支持。
资金支持(“真金白银”投入)
-
国家集成电路产业投资基金(“大基金”):
- 这是最核心、最直接的资金支持渠道,大基金及其二期、三期明确将半导体材料作为重点投资方向,其中湿电子化学品是重中之重。
- 投资案例:大基金一期投资了上海新阳、南大光电(虽然主营光刻胶,但业务相关)、江化微、晶瑞电材等一批湿电子化学品领域的龙头企业,为其研发和产能扩张提供了关键资金。
- 作用:不仅解决了企业的融资难题,更重要的是通过资本的力量,向市场传递了国家支持该产业的强烈信号,引导了社会资本的跟进。
-
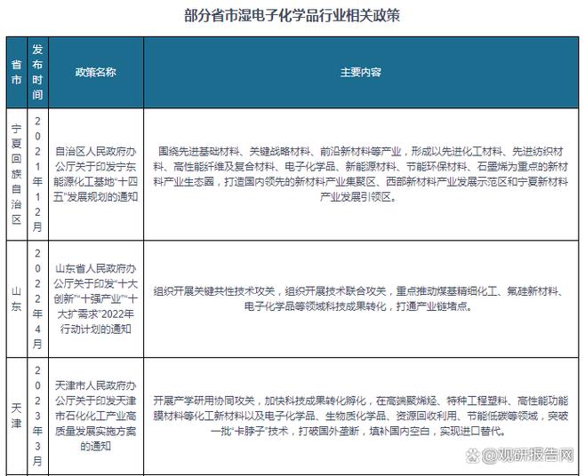
地方政府产业基金与补贴:
- 各地政府(尤其是长三角、珠三角等半导体产业聚集区)纷纷设立配套的产业基金,对落户的湿电子化学品项目给予土地、税收、研发补贴、设备补贴等全方位支持。
- 例如:江苏、浙江等地对通过国际客户认证的企业给予高额奖励,鼓励企业“走出去”参与全球竞争。
税收优惠
- 高新技术企业认定:湿电子化学品企业一旦被认定为“高新技术企业”,可享受15%的企业所得税优惠税率(标准税率为25%)。
- 研发费用加计扣除:企业为开发新技术、新产品、新工艺发生的研发费用,可以在计算应纳税所得额时,在实际发生额的基础上,再加计一定比例(目前为100%)进行扣除,直接降低了企业的税负,激励企业加大研发投入。
- 固定资产加速折旧:对购置的用于研发的设备,可以采用加速折旧的方法,使企业前期抵税更多,缓解资金压力。
市场与应用端扶持(“以用促产”)
这是政策扶持中最具特色的一环,即通过创造和保障市场需求,来扶持国产材料的成长。
- 鼓励下游企业“国产化替代”:
- 政府在采购、重大项目招标中,会优先或强制要求使用国产合格材料。
- 鼓励中芯国际、长江存储、华虹集团等国内晶圆厂,以及京东方、TCL华星等面板巨头,建立“国产材料验证与导入”的绿色通道,给予国产湿电子化学品企业更多测试和认证的机会。
- 建立“首台套”、“首批次”政策:
对于国产湿电子化学品首次在下游产线上使用,政府会给予应用方(下游企业)和提供方(上游材料企业)双重奖励,降低双方的风险,加速国产材料的导入进程。
研发创新支持
- 国家科技重大专项:将高纯湿电子化学品的制备技术列为国家重大科技专项,组织“产学研用”联合攻关,集中力量突破G5(5代线)及以上等级的湿电子化学品技术瓶颈。
- 国家重点研发计划:设立“新材料”重点专项,支持湿电子化学品的高纯度、低金属离子含量、颗粒控制等关键技术的研发。
- 建立国家级创新平台:支持建设国家级重点实验室、企业技术中心、新材料测试评价中心等,为行业提供公共研发和检测服务。
政策扶持的典型案例
- 江化微:作为国内湿电子化学品的龙头企业,其发展壮大离不开政策的支持,公司不仅获得了大基金的投资,还持续享受着高新技术企业税收优惠,并深度参与了国家及行业标准的制定,其产品在长江存储等国内大厂实现了大规模应用。
- 晶瑞电材:同样是“大基金”的投资标的,公司通过多年的研发积累,其高纯双氧水、高纯硫酸等产品已达到国际先进水平,成功进入了台积电、中芯国际等顶尖芯片厂的供应链,是“以用促产”政策的成功典范。
- 上海新阳:虽然其主营业务是电镀液和光刻胶,但作为“大基金”概念股和国内电子化学品的领军企业,其发展路径充分体现了国家对整个电子化学品产业链的扶持逻辑。
中国的湿电子化学品政策扶持是一个“国家战略引领、专项资金撬动、财税政策激励、下游市场拉动、创新平台支撑”的多维度、系统性工程。
核心特点:
- 目标明确:直指“卡脖子”环节,旨在实现关键材料的自主可控。
- 力度空前:以“大基金”为代表的资本投入规模巨大,引导效应显著。
- 精准滴灌:重点扶持龙头企业,鼓励技术突破和产业升级。
- 生态构建:不仅扶持上游材料企业,更注重通过下游应用来培育和验证国产材料,构建健康的产业生态。
未来展望: 随着国内半导体和显示面板产能的持续扩张,以及国家对供应链安全要求的不断提高,湿电子化学品的政策扶持力度预计将持续加码,未来政策可能会更加侧重于:
- 更高世代:支持G8.5及以上世代面板线和3nm及以下先进制程芯片用的高等级湿电子化学品研发。
- 绿色环保:鼓励发展环境友好型、低毒性的湿电子化学品产品。
- 国际化:支持企业通过国际认证,参与全球市场竞争。
在强有力的国家政策扶持下,中国湿电子化学品产业正迎来前所未有的发展机遇,国产替代进程正在加速,未来在全球市场中的地位将不断提升。
作者:99ANYc3cd6本文地址:https://www.bj-citytv.com/post/5394.html发布于 01-27
文章转载或复制请以超链接形式并注明出处北京城市TV



