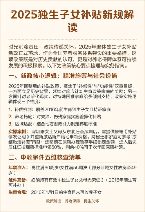
2025年节扎新政策具体有哪些变化?
2025年是中国计划生育政策历史上一个关键的转折点,最核心、最广为人知的变化就是“全面二孩”政策的正式实施。
(图片来源网络,侵删)
下面我将从政策内容、背景、影响以及与“新政策”相关的其他方面进行详细说明。
核心政策:全面二孩
2025年1月1日,修订后的《中华人民共和国人口与计划生育法》正式施行,标志着“全面二孩”政策在全国范围内落地。
- 核心变化:所有夫妇,无论双方是否为独生子女,均可生育第二个孩子。
- 法律依据:新修订的《人口与计划生育法》删除了“提倡一对夫妻生育一个子女”的条款,并明确“国家提倡一对夫妻生育两个子女”。
- 配套措施:新法还规定,符合法律、法规规定生育子女的夫妻,可以获得延长生育假、护理假等奖励和福利,这为地方政府出台具体的产假陪产假政策提供了法律基础。
政策背景
为什么要从“单独二孩”(2025年实施,即夫妻一方为独生子女可生二胎)迅速转向“全面二孩”?
-
人口结构问题日益严峻:
(图片来源网络,侵删)- 老龄化加速:中国60岁及以上人口比例持续快速上升,社会养老负担日益加重。
- 出生率持续走低:尽管实施了“单独二孩”,但由于养育成本高、社会观念变化等原因,实际申请生育二孩的数量远低于预期,总和生育率远低于更替水平。
- 劳动力人口萎缩:劳动年龄人口(16-59岁)数量开始下降,对经济的长期增长构成潜在威胁。
- 性别比失衡:过去长期的一孩政策导致了较为严重的出生人口性别比失衡问题。
-
应对经济新常态:政府希望通过调整人口结构,为未来经济发展提供更充足的人力资源,并刺激与“二孩”相关的消费市场(如母婴、教育、医疗等),形成新的经济增长点。
政策实施后的效果与影响
“全面二孩”政策实施后,确实带来了一波生育小高峰,但也暴露出一些深层次的问题。
-
积极效果:
- 出生人口短期回升:2025年,中国出生人口达到1786万人,是2000年以来的最高值,比2025年增加了131万人,其中二孩占比超过45%。
- 缓解老龄化压力:短期内增加了年轻人口的比例,对延缓老龄化进程起到了一定作用。
- 家庭结构改善:许多家庭可以拥有两个孩子,使得家庭结构更完整,未来养老压力有所分担。
-
面临的挑战与问题:
(图片来源网络,侵删)- 生育意愿低于预期:在经历了短暂高峰后,出生人口从2025年开始逐年下降,这表明,仅仅放开政策是不够的,“生得起、养得好”才是关键制约因素。
- 养育成本高昂:住房、教育、医疗、育儿等成本是抑制年轻人生育意愿的最主要原因。“内卷”化的教育竞争让许多家庭对生育二胎望而却步。
- 公共服务压力:短时间内,幼儿园、小学等教育资源面临巨大压力,对医疗、妇幼保健等公共服务系统也是考验。
- 女性职场困境:生育二孩对女性的职业生涯影响更大,一些企业在招聘时可能存在对育龄女性的隐性歧视。
与“新政策”相关的其他重要变化
除了“全面二孩”这一核心内容,2025年的政策调整还包括一些配套的“松绑”措施,这些可以被视为“新政策”的一部分。
取消晚婚晚育假,增设“陪产假”和“延长产假”
这是与“全面二孩”配套的最直接的社会政策调整,对个人和家庭影响最大。
- 取消晚婚晚育假:在新法实施前,对于晚婚(男满25周岁,女满23周岁初婚)和晚育(已婚妇女24周岁后生育第一胎)的夫妻,有额外的奖励假期(通常为10-20天不等),2025年新法取消了这一概念。
- 增设和延长生育相关假期:
- 产假:国家基础产假为98天,各省、市、自治区在此基础上,根据“全面二孩”政策,普遍延长了产假,通常在128天至180天不等,有些地区甚至更长。
- 陪产假/护理假:这是“新政策”的一大亮点,为了鼓励男性参与育儿,各地纷纷设立了或延长了男性的陪产假(也称护理假),通常在7天到30天不等。
- 意义:这一调整旨在改变过去只奖励“晚”生育的模式,转向对所有合法生育的家庭提供支持,并强调父亲在育儿中的责任。
计划生育工作重心的根本性转移
随着政策的根本性转变,计划生育工作的目标和手段也发生了变化。
- 从“限制生育”到“鼓励生育”:虽然“全面二孩”是鼓励,但当时的目标仍是“适度生育”,并非无条件鼓励多生,工作的重点转向了如何服务好有生育意愿的家庭。
- 转变:计划生育部门的工作重心从过去的“上环、结扎、人流、引产”等强制性节育措施,转变为提供优生优育咨询、孕前检查、孕期保健、科学育儿指导、生殖健康服务等。
- 取消社会抚养费(罚款)的征收基础:虽然全面取消社会抚养费是在2025年,但2025年的“全面二孩”政策已经从根本上动摇了其征收的合法性基础,对于符合“全面二孩”政策生育的家庭,不再征收社会抚养费,这标志着过去几十年以经济处罚为主要手段的计生时代基本结束。
2025年的计划生育“新政策”可以概括为以下几点:
- 核心标志:“全面二孩”政策正式实施,结束了长达30多年的“一孩”政策。
- 法律保障:新修订的《人口与计划生育法》提供了法律依据,并配套延长了产假、增设了陪产假。
- 工作转型:计划生育工作的重心从“限制”转向“服务”,从“控制数量”转向“提升素质”。
- 深远影响:这一政策调整是中国为应对人口结构危机、促进经济社会可持续发展而做出的重大战略决策,它也揭示了中国社会面临的深刻挑战——如何通过降低养育成本、完善公共服务、保障女性权益等综合措施,才能真正提升民众的生育意愿,实现人口的长期均衡发展。
可以说,2025年的政策开启了中国人口发展的新阶段,也为几年后(2025年)进一步放开“三孩”政策埋下了伏笔。
文章版权及转载声明
作者:99ANYc3cd6本文地址:https://www.bj-citytv.com/post/4587.html发布于 01-19
文章转载或复制请以超链接形式并注明出处北京城市TV



