纸制品行业政策与环境有何新变化?
- 宏观政策环境
- 核心环保政策与法规
- 产业与贸易政策
- 市场与技术环境
- 总结与未来展望
宏观政策环境
纸制品行业作为国民经济的重要组成部分,其发展受到国家宏观经济政策的深刻影响。
(图片来源网络,侵删)
- “双碳”目标(碳达峰、碳中和):这是中国未来几十年的核心国策,造纸行业是能源消耗和碳排放的重点行业之一,行业必须向绿色、低碳、循环转型,推动节能减排、清洁生产和发展生物质能源。
- “禁塑令”及限塑政策:2025年起,中国开始实施最严“禁塑令”,在多个领域禁止、限制使用不可降解塑料袋、塑料吸管等,这为纸制品,特别是纸包装、纸吸管、纸餐盒等产品,创造了巨大的替代市场机遇,是近年来行业发展的最大外部驱动力之一。
- “十四五”规划:国家“十四五”规划明确提出要推动制造业高质量发展,发展战略性新兴产业,对于造纸行业,规划强调要优化产业结构、淘汰落后产能、推动绿色低碳发展、鼓励智能制造和数字化转型,这为行业指明了发展方向——从“数量增长”转向“质量提升”。
- 扩大内需与消费升级:随着中国经济的持续发展和居民收入水平的提高,消费市场不断扩大,消费结构也在升级,这直接带动了对高品质、个性化、环保型纸制品(如高端生活用纸、精品包装纸)的需求增长。
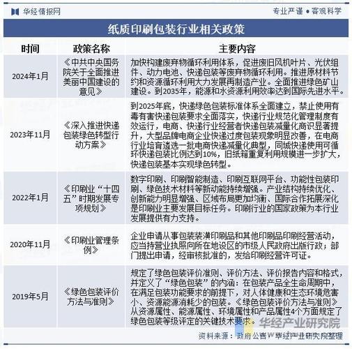
核心环保政策与法规(影响最深远)
环保政策是当前制约和重塑中国纸制品行业最关键的力量,政策趋严,标准不断提高,倒逼企业进行技术升级和结构调整。
- 《中华人民共和国环境保护法》:被称为“史上最严”的环保法,确立了“按日计罚、查封扣押、限产停产”等严厉的处罚措施,极大地提高了企业的违法成本,使环保成为企业的生命线。
- 排污许可制度:国家全面推行排污许可“一证式”管理,所有造纸企业必须申领排污许可证,并严格按照许可证的要求排放污染物,许可证上明确规定了污染物排放的种类、浓度和总量,是环境监管的核心依据。
- 《制浆造纸工业水污染物排放标准》(GB 3544-2008):这是行业最重要的环保标准之一,对造纸废水中的COD(化学需氧量)、BOD(生化需氧量)、SS(悬浮物)等关键指标有严格限制,近年来,多地出台了比国标更严的“地标”,进一步加码环保要求。
- “无废城市”建设试点:该政策旨在推动固体废物的源头减量、资源化利用和无害化处置,造纸行业是固体废物(如废纸渣、白泥、污泥)产生大户,必须大力提升固废的资源化利用水平,减少填埋和焚烧。
- 能源消耗和水资源管理:国家对高耗能、高耗水行业有严格的总量控制和“双控”(能耗总量和强度)要求,造纸企业必须通过技术改造,提高能源和水资源利用效率,降低单位产品的能耗和水耗。
环保政策的双重影响:
- 挑战:中小型、环保投入不足、技术落后的企业面临巨大生存压力,甚至被关停并转,行业集中度因此提高。
- 机遇:大型、技术领先的龙头企业凭借其环保优势,能够获得更多政策支持和市场份额,实现“强者恒强”。
产业与贸易政策
- 产业结构调整指导目录:国家将“单条年产10万吨及以下的文化纸、白卡纸等落后产能”列为限制类,将“年产30万吨及以上化学木浆项目”、“废纸脱墨、浆、废纸造纸及年产10万吨及以上废纸造纸”等列为鼓励类,这引导行业向规模化、集约化、高质量方向发展。
- 废纸进口政策:中国是全球最大的废纸进口国,但近年来为推动国内废纸回收体系建设和保护国内环境,不断收紧废纸进口许可。
- 从“限制”到“禁止”:从2025年起,逐步将废纸从《限制进口类可用作原料的固体废物目录》调整至《禁止进口固体废物目录》,自2025年1月1日起全面禁止。
- 影响:这导致国内造纸企业面临原料短缺和成本上升的压力,但也倒逼企业:
- 加大对国内废纸回收体系的投入。
- 提高废纸的利用率(如开发更高效的脱墨技术)。
- 转向使用木浆等原生纤维,特别是进口木浆,这又加剧了国际市场的竞争。
- 出口退税政策:国家对部分纸制品(如文化纸、包装纸等)实行出口退税政策,鼓励企业参与国际竞争,但税率会根据国家经济形势和外贸政策进行调整。
- 贸易摩擦:中国纸制品出口面临一些国家的反倾销、反补贴调查,增加了国际贸易的不确定性和成本。
市场与技术环境
- 市场需求结构变化:
- 包装纸需求强劲:受益于电商、快递、外卖等新零售模式的爆发式增长,瓦楞箱板纸、白卡纸等包装用纸需求持续旺盛。
- 生活用纸稳定增长:消费升级带动了对高品质、功能性(如湿水强、柔韧、添加成分)生活用纸的需求。
- 文化用纸承压:受数字化阅读冲击,新闻纸、部分铜版纸需求增长放缓甚至下降,但部分高端印刷用纸仍有市场。
- 原料结构变化:
- 废纸主导,但依赖进口:过去,废纸是造纸最主要的原料,由于进口禁令,国内废纸回收率成为关键,国内废纸回收率约50%,仍有较大提升空间。
- 木浆占比提升:为弥补废纸缺口,企业加大对木浆(尤其是进口木浆)的使用,这使中国成为全球最大的木浆进口国,对外依存度高。
- 技术发展趋势:
- 智能化与自动化:利用物联网、大数据、AI等技术,实现生产过程的智能监控、质量追溯和能效优化,降低人工成本,提高生产效率。
- 绿色低碳技术:开发和应用高效碱回收、中水回用、生物质能源(如黑液燃烧发电)、二氧化碳捕集与利用等技术。
- 高性能与功能化:研发更高强度、更轻量化、具有特殊功能(如防水、防油、抗菌)的纸基新材料,拓展应用领域。
- 循环经济技术:推动“纸-浆-纸”的闭环循环,提高废纸和副产物的综合利用率。
总结与未来展望
当前中国纸制品行业正处在一个“政策驱动、环保倒逼、结构转型”的关键时期,总体环境可以概括为:机遇与挑战并存,但长期向好的基本面没有改变。
-
挑战:
(图片来源网络,侵删)- 环保成本高企:持续加码的环保法规要求企业不断投入巨资进行环保设施改造和运营。
- 原料供应紧张:废纸进口受限,木浆对外依存度高,原料成本波动风险大。
- 市场竞争激烈:行业集中度提升,龙头企业与中小企业差距拉大,价格战时有发生。
- 盈利空间承压:环保、原料、能源等成本上涨,而产品价格传导不畅,企业利润空间被挤压。
-
机遇:
- “禁塑令”替代效应:为纸包装、纸制品容器等领域提供了前所未有的市场增量。
- 行业集中度提升:落后产能加速出清,为技术领先、管理规范的龙头企业提供了扩张和整合市场的机会。
- 消费升级:市场对高品质、个性化、绿色环保的纸制品需求持续增长。
- 技术赋能:智能化、绿色化转型为企业降本增效、提升竞争力提供了新路径。
未来展望:
中国纸制品行业将呈现以下发展趋势:
- 绿色化、低碳化是必由之路:所有企业都必须将可持续发展作为核心战略,否则将被市场淘汰。
- 集中度将持续提高:行业将形成以大型企业集团为主导,中小企业为补充的“金字塔”型结构。
- 原料结构将更加多元化:在提高国内废纸回收率的同时,企业将积极布局海外林业资源,发展林浆纸一体化,并探索非木纤维(如竹、芦苇)的利用。
- 产品将向高端化、功能化发展:同质化竞争将转向差异化竞争,企业将通过技术创新开发高附加值产品。
- 数字化转型将全面深化:智能制造将成为企业提升核心竞争力的重要手段。
对于身处其中的企业而言,能否适应环保高压、抓住政策机遇、进行技术创新、优化成本结构,将是决定其未来成败的关键。
文章版权及转载声明
作者:99ANYc3cd6本文地址:https://www.bj-citytv.com/post/3613.html发布于 01-09
文章转载或复制请以超链接形式并注明出处北京城市TV


