自行车行业与国家政策
国家政策对自行车行业已经从过去单纯的“交通工具”管理,转变为将其作为推动绿色发展、促进消费升级、构建“双循环”新发展格局的重要抓手,政策的影响力贯穿了行业发展的方方面面。
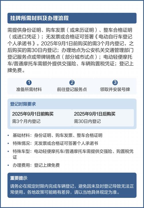
(图片来源网络,侵删)
核心政策方向与目标
国家层面的政策并非孤立存在,而是服务于几个宏大的国家战略,这些战略共同构成了自行车行业发展的顶层设计。
-
“双碳”目标(碳达峰、碳中和)
- 关联性:自行车是典型的零碳出行方式,推广自行车出行,可以有效减少城市交通领域的碳排放,是“双碳”战略在城市交通层面的具体体现。
- 政策体现:《“十四五”现代综合交通运输体系发展规划》等文件中,明确提出要“发展绿色出行”,构建“慢行交通系统”,为自行车路权保障、基础设施建设提供了政策依据。
-
扩大内需与消费升级
- 关联性:自行车,特别是高端自行车、电动自行车,不再是简单的代步工具,而是集健康、运动、社交、休闲于一体的消费品,这契合了国内消费升级的大趋势。
- 政策体现:国家鼓励发展“新消费”,将体育消费、绿色消费作为重点,高端自行车、智能电动自行车被纳入了鼓励消费的范畴,各地也通过发放消费券等方式刺激购买。
-
全民健身与健康中国战略
(图片来源网络,侵删)- 关联性:骑行是极佳的有氧运动,对提升国民身体素质大有裨益,自行车运动是全民健身的重要组成部分。
- 政策体现:《全民健身计划(2025-2025年)》等政策,鼓励建设更多骑行道、举办更多自行车赛事,营造了浓厚的骑行文化氛围,直接拉动了运动自行车的市场需求。
-
“新基建”与数字经济
- 关联性:自行车行业正在与物联网、大数据、人工智能等技术深度融合,催生了智能电动自行车、共享单车、骑行App等新业态。
- 政策体现:支持“互联网+”和数字经济,为共享单车的商业模式提供了合法性(通过规范发展),也为智能自行车(如智能锁、GPS定位、骑行数据分析)的技术创新和应用推广提供了土壤。
-
乡村振兴战略
- 关联性:在广大的农村和乡镇地区,电动自行车是极其重要的短途代步和生产生活工具,发展乡村旅游、骑行观光也成为乡村振兴的一条新路径。
- 政策体现:政策鼓励在农村地区完善交通基础设施,为电动自行车等绿色交通工具的普及创造了条件,也为发展乡村骑行旅游提供了支持。
具体政策措施分析
国家通过一系列具体的政策工具,将上述宏观目标落地执行。
产业引导与技术创新政策
- 《促进绿色消费实施方案》:明确提出“鼓励消费者购买使用新能源汽车、绿色智能家电、节水器具等绿色产品”,并“支持发展绿色交通”,虽然未直接点名自行车,但“绿色交通”的核心就是包括自行车在内的慢行系统。
- 技术标准与补贴:
- 电动自行车:工信部等部门会定期发布《电动自行车安全技术规范》(GB17761-2025,俗称“新国标”),从源头上规范了电动自行车的安全标准,淘汰了不合规的“超标车”,一些地方政府对换购合规电动自行车的消费者给予补贴。
- 高端制造:通过“中国制造2025”等产业政策,鼓励自行车企业向价值链高端攀升,研发碳纤维材料、智能电控系统、轻量化设计等核心技术,摆脱低端同质化竞争。
基础设施建设政策
这是对自行车行业最直接、最有效的支持。
- 《城市道路交通规划设计规范》:明确了城市道路应设置非机动车道,并保障其连续性和宽度。
- 《完整社区建设指南》:要求新建社区必须配建充足的自行车停放设施,解决“停车难”问题。
- “自行车专用道”建设:各大城市积极响应国家号召,大力建设城市绿道、滨水道、专用自行车高速路(如北京、成都等),为骑行提供了安全、舒适的环境。
- “共享单车”管理:交通运输部等多部门联合出台管理办法,明确了共享单车的定位、投放机制、押金管理、报废处理等,规范了这一新业态的发展,使其成为城市公共交通的有益补充。
市场规范与安全监管政策
- “新国标”的严格执行:这是近年来影响最大的政策,它强制要求电动自行车必须具备脚踏骑行功能,最高时速、整车质量、电机功率等均有严格限制,这虽然淘汰了部分市场,但也净化了市场环境,保障了用户安全,引导了行业向合规化、高质量方向发展。
- 一车一码与溯源管理:推行电动自行车“一车一码”的溯源系统,从生产、销售到登记、报废全流程监管,有效防止非法改装、拼装行为,保障产品质量安全。
- 头盔强制佩戴:多地立法要求骑行电动自行车必须佩戴安全头盔,这催生了头盔市场的繁荣,也从侧面提升了骑行安全意识,促进了行业的健康发展。
绿色环保与回收政策
- 生产者责任延伸制度:要求自行车(特别是电动自行车)的生产企业对其产品的回收和处理负责,这促使企业从设计阶段就考虑环保和易拆解性,并建立完善的回收网络。
- 废旧电池回收:电动自行车的废旧电池是环保重点,国家通过政策鼓励电池生产商、销售商和回收企业合作,建立规范的回收体系,防止重金属污染。
政策带来的影响与行业变革
在上述政策的引导下,自行车行业发生了深刻的变革:
-
市场结构重塑:
- 两轮主导:电动自行车凭借其便捷性,已成为市场绝对主流,市场规模远超传统自行车。
- 高端化趋势:在消费升级和健康生活理念推动下,中高端运动自行车(如公路车、山地车)市场快速增长,消费者愿意为品牌、技术和性能支付溢价。
-
产业升级与技术迭代:
- 智能化:智能锁、GPS定位、APP互联、电池管理系统等成为电动自行车的“标配”。
- 轻量化与新材料:碳纤维、钛合金等高端材料在高端自行车领域广泛应用。
- 电驱动技术:无刷电机、变频技术、能量回收等技术不断进步。
-
商业模式创新:
- 共享经济:共享单车成为全球瞩目的中国创新模式,深刻改变了城市出行和“最后一公里”问题。
- 线上线下融合(O2O):传统品牌和新兴品牌都通过线上社群运营、线下体验店等方式,构建新的销售和服务模式。
-
文化氛围营造:
随着城市骑行环境的改善和各类自行车赛事(如环法、环青海湖等在中国的影响力)的举办,骑行文化逐渐深入人心,自行车不再只是交通工具,更是一种健康、时尚的生活方式。
面临的挑战与未来政策展望
尽管政策利好,但行业仍面临一些挑战,未来的政策也将围绕这些痛点展开。
-
挑战:
- 路权保障不足:许多城市的非机动车道仍被占用、不连续,骑行安全性和便利性有待提高。
- 停车设施短缺:“停车难”依然是制约自行车(尤其是共享单车)发展的瓶颈。
- 废旧电池回收体系不完善:回收网络覆盖不全,处理技术和监管仍有待加强。
- 行业标准待统一:在智能自行车、换电模式等领域,行业标准尚不统一,存在市场乱象。
-
未来政策展望:
- 强化路权保障:预计未来将有更多强制性政策出台,确保城市规划和道路建设中非机动车道的优先地位和连续性。
- 完善基础设施:大力推动自行车停车棚、智能停车桩等配套设施的建设,并与公共交通枢纽无缝衔接。
- 深化回收利用:出台更细致的废旧电池回收激励和监管政策,探索“换电模式”的标准化和规模化。
- 鼓励出海与品牌建设:政策将支持中国自行车品牌“走出去”,利用“一带一路”等机遇,从“制造大国”向“品牌强国”迈进。
- 支持新业态发展:鼓励自行车与旅游、康养、体育等产业深度融合,发展“骑行+”新业态。
自行车行业与国家政策的关系是高度正相关、深度绑定的,国家政策不仅是行业的“监管者”,更是“引导者”和“赋能者”,通过顶层设计,政策将自行车行业从一个传统的劳动密集型制造业,成功转型为绿色、智能、健康、高端的战略性新兴产业,随着“双碳”目标和“健康中国”战略的持续推进,自行车行业在国家政策的大力扶持下,必将迎来更加广阔的发展空间。
文章版权及转载声明
作者:99ANYc3cd6本文地址:https://www.bj-citytv.com/post/3274.html发布于 01-06
文章转载或复制请以超链接形式并注明出处北京城市TV


