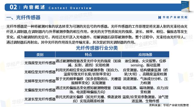
光纤传感器的发展趋势是
智能化与网络化
这是当前最显著的趋势,光纤传感器不再仅仅是“感知”元件,而是正在演变为“智能”节点。
(图片来源网络,侵删)
- 分布式传感的普及与深化:从早期的点式传感器,现在重点转向分布式(DTS, DAS, DOS)和准分布式(FBG阵列)传感,一根光纤就能成百上千个点进行连续测量,实现对大型结构(如桥梁、管道、大坝)的“健康体检”。
- 物联网 的深度融合:光纤传感器作为物联网的“神经末梢”,其采集的数据需要与云平台、大数据分析和人工智能算法相结合,发展趋势是构建“光纤传感+边缘计算+云分析”的智能监测系统,实现数据的实时处理、故障预警和智能决策。
- 自诊断与自校准:集成温度、应变等多参量传感,或利用内置的参考光栅,实现传感器自身的温度补偿和性能自诊断,提高系统的长期可靠性和测量精度。
高性能与多功能化
为了满足更严苛的工业和科研需求,光纤传感器本身的技术也在不断突破。
- 更高灵敏度与分辨率:通过优化光纤结构(如微结构光纤、光子晶体光纤)、采用新型解调技术(如相位生成载波法PGC)和先进的信号处理算法,不断提升传感器的极限探测能力。
- 多功能集成:一个传感器系统可以同时测量多种物理量,如温度、应变、压力、振动、浓度、折射率等,通过FBG阵列,一根光纤就能同时监测结构不同位置的应变和温度。
- 极端环境耐受性:研发适用于超高温、超低温、强电磁干扰、强腐蚀、高辐射等恶劣环境的光纤传感器,特种光纤(如蓝宝石光纤、聚合物光纤)和封装技术的进步是关键。
新型传感机理与材料
传统的强度调制、相位调制等机理已经成熟,新的传感原理和材料正在涌现,为光纤传感器带来革命性的可能性。
- 表面等离子体共振:将光纤与SPR技术结合,可以实现对生物分子、气体浓度、液体折射率等的高灵敏度检测,在生物医学和环境监测领域潜力巨大。
- 光纤光栅 技术的创新:
- 特殊FBG:如啁啾光栅、长周期光栅、 tilted 光栅等,用于不同滤波、耦合和传感应用。
- FBG写入技术:紫外激光写入、飞秒激光写入等技术使得在特种光纤(如聚合物、保偏光纤)上写入光栅成为可能,拓展了应用范围。
- 微纳光纤与集成光子学:将光纤技术与微纳加工技术结合,在光纤端面或光纤内部制造微纳结构(如微环谐振器、光子晶体腔),实现超小尺寸、超高灵敏度的传感单元,并向片上实验室和集成光子芯片方向发展。
低成本与易用性
降低成本和简化应用是推动光纤传感器大规模商业化应用的关键。
- 传感器的低成本化:
- 光纤本身:开发塑料光纤等低成本光纤材料。
- 解调设备:研发小型化、模块化、低成本的解调仪,甚至与智能手机等消费电子结合。
- 制造工艺:探索批量、自动化的传感器生产方法,减少人工成本。
- 安装与使用的便捷性:开发即插即用、易于安装的标准化传感器产品,减少对专业人员的依赖,预封装好的光纤光栅传感器模块,用户只需连接即可使用。
新兴应用领域的拓展
随着技术的成熟,光纤传感器的应用边界正在不断拓宽。
(图片来源网络,侵删)
- 生物医学:植入式生物传感器(如血糖、pH值监测)、微创手术导航、生物细胞动态监测等,光纤的生物兼容性和抗电磁干扰特性使其成为理想选择。
- 航空航天与国防:飞机机翼的健康监测、火箭发动机内部高温测量、舰船结构应力监测、声呐系统等,其轻质、抗电磁脉冲、耐高温的特性至关重要。
- 能源互联网:智能电网中高压设备的温度监测、风力发电机叶片的振动和应变监测、油气管道的泄漏和入侵监测、地热和氢能生产过程中的参数监测。
- 地质与环境监测:山体滑坡、地震的早期预警,地下水资源监测,温室气体(如CH₄)泄漏监测等。
- 消费电子与可穿戴设备:利用塑料光纤开发柔性、可穿戴的生理参数(心率、血氧、姿态)传感器,用于运动健康和医疗监护。
光纤传感器的发展趋势可以概括为:
- 从“点”到“线”和“面”:从单点监测发展到分布式、网络化的全域感知。
- 从“哑”到“智”:从单纯的数据采集节点,升级为具备数据处理、分析和决策能力的智能终端。
- 从“专”到“普”:从满足特定行业的高端应用,向降低成本、易于使用,渗透到更广泛的民用和消费领域。
光纤传感器将与人工智能、5G、物联网等技术深度融合,构建一个无处不在的智能感知网络,成为数字世界和物理世界连接的重要基石。
(图片来源网络,侵删)
文章版权及转载声明
作者:99ANYc3cd6本文地址:https://www.bj-citytv.com/post/3101.html发布于 01-04
文章转载或复制请以超链接形式并注明出处北京城市TV



