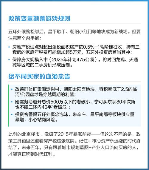
2025年北京购房政策
2025年是北京房地产调控历史上一个非常重要且关键的年份,当时,市场出现了明显的回暖和房价上涨压力,因此政府出台了一系列被称为“京七条”的严厉调控措施,旨在给市场降温,抑制投机性需求。
(图片来源网络,侵删)
2025年的北京购房政策可以概括为:在原有“限购”、“限贷”政策基础上,进一步收紧了执行标准,并首次针对二手房市场出台了“20%个税”的重磅新政。
以下是核心政策的详细分解:
限购政策 (延续并严格执行)
限购政策是2025年调控的基石,执行得非常严格。
-
购房资格 (户籍家庭):
(图片来源网络,侵删)- 北京户籍家庭: 已拥有1套住房的,限购1套住房(即不能再购买第二套)。
- 北京户籍单身人士: 限购1套住房。
-
购房资格 (非户籍家庭):
- 这是政策收紧的重点,非北京户籍家庭想在北京购房,必须同时满足以下三个条件:
- 持有北京市有效居住证。
- 在北京连续缴纳社会保险或个人所得税满5年。 (注意:这里是连续5年,中间不能断缴)
- 在北京没有住房。
- 这是政策收紧的重点,非北京户籍家庭想在北京购房,必须同时满足以下三个条件:
-
特殊规定:
- 暂停向已拥有2套及以上住房的北京户籍家庭、拥有1套及以上住房的非北京户籍家庭、无法提供有效居住证或连续5年社保证明/纳税证明的非北京户籍家庭出售住房。
信贷政策 (限贷) - 差异化信贷
这是调控的另一大核心,通过提高二套房的首付比例和利率,增加购房成本。
-
首套房贷款:
(图片来源网络,侵删)- 首付比例: 最低为30%。
- 贷款利率: 通常执行基准利率或略有下浮,但银行会根据借款人资质进行审批。
-
二套房贷款 (这是关键收紧点):
- 认定标准: 只要家庭名下在京有1套住房,无论贷款是否还清,再次申请贷款购买住房,均按二套房政策执行。
- 首付比例: 最低60%。
- 贷款利率: 不得低于贷款基准利率的1.1倍,这个利率上浮幅度在当时是比较高的。
“京七条” (2025年3月底出台,是全年政策的集大成者)
2025年3月底,北京市政府出台了被称为“京七条”的调控新政,这是对全年市场影响最大的政策组合拳。
- 严格执行限购: 重申并强调了对非京籍家庭的“连续5年纳税/社保”要求,并要求严格执行。
- 提高二套房贷门槛: 将二套房贷的首付比例从之前的最低50%提高到了60%,利率上浮至1.1倍。
- 出售自有住房差额征收20%个人所得税: 这是当年最具争议和冲击力的政策。
- 对个人转让住房所得,严格按照“转让收入-房屋原值-转让过程中缴纳的税金和有关合理费用”的差额,按20%的税率征收个人所得税。
- 市场影响: 此前,满五唯一的二手房可以免征个税,新政一出,导致大量二手房业主为规避高额税费而涨价,短期内反而推高了二手房价格,引发了市场的剧烈反应,后迫于市场压力,政策执行有所缓和,并明确了“核定征收”的替代方案。
- 加强土地供应和保障房建设: 提出增加土地供应,特别是中低价位、中小套型普通商品住房和保障性住房的供应。
- 加强市场监管: 严厉开发商捂盘惜售、哄抬房价等行为。
- 加快保障房建设与分配: 明确了保障房的建设和分配目标。
- 加强预期管理: 通过官方渠道持续发声,稳定市场预期,引导理性购房。
税费政策 (二手房交易)
除了“20%个税”,二手房交易的其他税费也一并执行:
-
契税:
- 首套房:
- 面积≤90平米:按总房款的1%征收。
- 面积>90平米:按总房款的1.5%征收。
- 二套房: 无论面积大小,统一按总房款的3%征收。
- 首套房:
-
营业税 (当时政策,后于2025年改革):
- 购买时间未满2年的住房对外出售,全额征收营业税(税率约5.6%)。
- 购买时间已满2年的普通住房,免征营业税。
-
个人所得税:
- 满五唯一: 指的是房产证出证日期满5年,且是家庭(指夫妻双方及未成年子女)唯一的生活用房,满足此条件的,可以免征个人所得税。
- 不满足“满五唯一”: 则按上述“京七条”规定的差额20%征收,或者按总房款的1%进行“核定征收”(这是后来为简化流程和降低执行难度推出的替代方案)。
2025年的北京购房政策呈现出以下几个特点:
- 高压态势: 政策目标非常明确,就是坚决遏制房价过快上涨。
- 组合拳: 综合运用了行政手段(限购)、金融手段(限贷)和税收手段(个税),形成全方位调控。
- 精准打击: 重点打击了改善型和投资性需求,尤其是二套房和二手房市场。
- 市场影响巨大: “京七条”的出台,尤其是“20%个税”政策,对当年的北京房地产市场产生了深远影响,导致市场在短期内剧烈波动,并成为此后几年房地产调控政策的范本。
对于当时想在北京购房的人来说,这意味着:
- 资格是第一道坎: 尤其是非京籍人员,必须提前5年规划好社保/个税。
- 资金是第二道坎: 买二套房意味着至少要准备60%的首付,并且要承担更高的贷款利息。
- 成本是第三道坎: 买卖二手房的成本显著增加,尤其是那些不满足“满五唯一”条件的房子。
文章版权及转载声明
作者:99ANYc3cd6本文地址:https://www.bj-citytv.com/post/2923.html发布于 01-02
文章转载或复制请以超链接形式并注明出处北京城市TV



