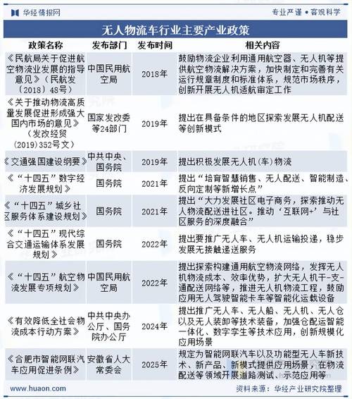
中国 物流 政策 影响
核心目标:为何要调控物流?
中国政府制定物流政策的出发点,不仅仅是“让货物运输更快更便宜”,而是服务于更宏观的国家战略,主要包括:
(图片来源网络,侵删)
- 降本增效: 这是物流政策最核心、最一贯的目标,通过减少中间环节、优化运输结构、提高信息化水平,降低整个社会的物流成本,提升经济运行效率。
- 保障供应链安全与稳定: 在中美贸易摩擦、新冠疫情等背景下,确保关键物资(如粮食、能源、芯片、医药)能够稳定、安全地运输,成为国家安全的重中之重,政策强调“自主可控”和“韧性”。
- 促进绿色可持续发展: “双碳”(碳达峰、碳中和)目标下,物流行业作为能源消耗和碳排放大户,必须向绿色化、低碳化转型,政策大力推动新能源车辆、多式联运等环保措施。
- 支持区域协调发展与乡村振兴: 通过物流网络将东部沿海的产业与中西部、农村地区连接起来,促进“工业品下乡”和“农产品进城”,助力国家区域均衡发展战略和乡村振兴。
- 推动产业升级与新业态发展: 支持智慧物流、冷链物流、跨境电商物流等高端物流业态的发展,使其成为拉动经济增长的新引擎。
主要政策领域与具体措施
为了实现上述目标,中国政府近年来出台了一系列覆盖“铁、公、机、水”等多种运输方式,贯穿“仓储、运输、配送”全链条的政策。
运输结构优化:从“公路依赖”到“公转铁/水”
- 背景: 中国公路货运占比过高,导致能源消耗大、环境污染严重、运输成本高。
- 政策措施:
- 大力发展多式联运: 出台《推进多式联运发展优化运输结构工作方案(2025-2025年)》,鼓励铁路、水路等低成本、大运量的运输方式,在港口、大型工业园区建设“公铁水”联运枢纽。
- 铁路货运改革: 中国国家铁路集团推出“门到门”全程物流服务,降低铁路货运的门槛和成本,吸引更多企业选择铁路。
- “公转铁”专项治理: 在京津冀、长三角、汾渭平原等重点区域,针对煤炭、矿石等大宗货物,强制或引导性地将公路运输转移到铁路。
智慧物流与数字化转型
- 背景: 物流行业劳动密集型特征明显,效率有待提升,信息技术是突破口。
- 政策措施:
- 新基建支持: 将5G、大数据中心、人工智能等新型基础设施建设与物流园区、仓储中心相结合,支持无人仓、无人配送车、智能分拣等技术的应用。
- 平台经济规范发展: 出台《网络平台道路货物运输经营管理暂行办法》等,规范以满帮、货拉拉为代表的网络货运平台,使其成为整合社会零散运力、提高效率的重要工具。
- 数据互联互通: 推动政府部门、物流企业、制造企业之间的物流信息数据共享,打破“信息孤岛”,实现供应链可视化。
冷链物流体系建设
- 背景: 食品安全、生鲜电商、医药流通对温控物流需求激增,但中国冷链基础设施不足,断链、成本高问题突出。
- 政策措施:
- 国家级规划引领: 发改委印发《国家骨干冷链物流基地建设实施方案》,在全国布局100个左右国家骨干冷链物流基地,形成“产地销地、覆盖全国、联通国际”的冷链物流网络。
- 标准体系建设: 制定和完善从预冷、包装、仓储到运输、配送的全流程温控标准,确保“不断链”。
- 财政支持: 对冷库建设、冷藏车购置、冷链技术研发等给予补贴或税收优惠。
农村物流与“最后一公里”
- 背景: 农村地区物流网络薄弱,导致“工业品下乡难、农产品进城难”,制约了农村消费和农民收入。
- 政策措施:
- 快递进村工程: 国家邮政局等部门联合推动快递服务覆盖所有行政村,鼓励邮政、快递、供销、商贸等多方资源整合,共建共享末端配送网络。
- 电商与物流协同: 通过“淘宝村”、“拼多多”等电商平台,带动农产品上行,同时要求平台企业加强其物流网络对下沉市场的覆盖。
- 完善县乡村三级物流节点: 建设县级物流仓储配送中心、乡镇快递网点和村级服务点,形成层级分明的物流体系。
绿色物流与“双碳”目标
- 背景: 物流行业是交通领域碳排放的主要来源之一。
- 政策措施:
- 推广新能源车辆: 在城市配送领域,大力推广电动货车,对购买和使用新能源物流车提供补贴、路权优先(如不限行)等激励政策。
- 绿色包装: 鼓励使用可循环、可降解的包装材料,限制一次性塑料制品的使用,鼓励企业建立包装回收体系。
- 优化路径与装载: 通过智能调度系统,减少车辆空驶率和运输里程,从而降低能耗和排放。
带来的深远影响
这些政策对中国社会和经济产生了全方位的影响:
积极影响:
- 企业层面:
- 效率提升,成本下降: 对于大型制造和电商企业,更稳定、更低成本的物流体系直接提升了其市场竞争力。
- 模式创新: 促进了C2M(用户直连制造)、即时零售(如美团买菜、盒马)等新商业模式的诞生和发展。
- 消费者层面:
- “万物皆可快递”: 快递网络覆盖之广、速度之快、价格之低,极大地便利了民众生活。
- 消费选择更多元: 冷链物流的发展让全国人民能享用到来自各地的生鲜水果和海鲜。
- 商品价格更稳定: 高效的物流网络有助于平抑区域间的价格差异。
- 产业层面:
- 产业升级加速: 推动了制造业与物流业的深度融合,催生了供应链管理等高端服务业。
- 区域经济更均衡: 中西部地区通过承接东部产业转移和物流枢纽建设,获得了新的发展机遇。
- 社会与环境层面:
- 绿色转型初见成效: 新能源物流车的普及和运输结构的优化,正在逐步改善空气质量。
- 乡村振兴的“助推器”: 农村物流打通了农产品销路,成为农民增收、农村发展的重要支撑。
挑战与问题:
- 成本压力传导: 部分环保、安全政策的执行(如新能源车成本高、合规要求严)增加了中小物流企业的运营压力。
- 区域发展不平衡: 尽管政策在努力促进均衡,但东部沿海与偏远地区的物流基础设施和服务水平差距依然巨大。
- 标准与执行难题: 多式联运涉及多个部门,标准统一和协同管理仍有困难,农村物流的“最后一公里”盈利模式尚未完全跑通,依赖政策补贴。
- 数据安全与隐私: 智慧物流的发展带来了海量数据,如何保障数据安全和用户隐私成为新的监管课题。
未来趋势展望
展望未来,中国物流政策将继续围绕以下方向深化:
- 深度融合供应链: 政策将从关注“物流”本身,转向更宏观的“供应链”体系,强调物流与制造、商贸、金融的深度融合,提升整个产业链的韧性和效率。
- 极致的智慧化与自动化: 无人配送、无人仓、数字孪生等技术将在更多场景落地,AI将在路径优化、需求预测等方面发挥更大作用。
- 全球化布局: 随着“一带一路”倡议的推进,政策将更加支持中欧班列、海外仓、跨境物流枢纽建设,构建“内外双循环”的国际物流大通道。
- 韧性供应链建设: 未来政策将更加注重构建能够应对自然灾害、地缘政治冲突等突发事件的弹性供应链体系,强调关键物资的备份和替代方案。
- 更加精细化的治理: 政策将更加注重“精准滴灌”,对不同地区、不同类型的企业提供差异化的支持,同时加强市场监管,促进行业健康有序发展。
中国的物流政策是国家意志的体现,它既是“基础设施”,也是“经济杠杆”,深刻地重塑着中国的经济地理和商业生态,其核心逻辑始终是服务于国家发展战略,通过系统性的顶层设计和持续的政策引导,推动物流行业从“大”到“强”,最终实现高质量发展。
(图片来源网络,侵删)
(图片来源网络,侵删)
文章版权及转载声明
作者:99ANYc3cd6本文地址:https://www.bj-citytv.com/post/2881.html发布于 01-02
文章转载或复制请以超链接形式并注明出处北京城市TV



