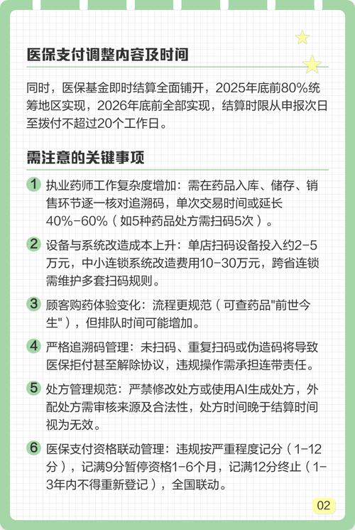
2025年药店药品政策
2025年是医药卫生体制改革深化的一年,对于药店行业而言,这一年是机遇与挑战并存的转折点,政策的密集出台,深刻地改变了药品零售市场的格局和经营模式。
(图片来源网络,侵删)
以下是2025年药店药品政策的核心要点和影响分析:
核心政策:“两票制”的全面推行
这是2025年对整个医药流通领域(包括药店)影响最为深远、最核心的政策。
- 政策名称:《关于在公立医疗机构药品采购中推行“两票制”的实施意见(试行)》
- 发布机构:国务院医改办、国家卫生计生委、国务院医改办等八部门联合发布。
- :
- 定义“两票”:药品生产企业到药品流通企业开第一票,药品流通企业到医疗机构(公立医院)开第二票。
- 目的:
- 减少流通环节:压缩药品流通的中间环节,降低虚高药价。
- 规范市场秩序:打击过票洗钱、偷税漏税等违法行为。
- 净化行业环境:促使药品流通企业转型升级,从“倒票”转向提供专业化服务。
- 对药店的影响:
- 机遇:虽然“两票制”主要针对公立医院,但它打破了原有的药品价格体系,对于药店而言,可以从生产厂家或一级代理商那里获得价格更透明的药品,增强了与上游供应商的议价能力。
- 挑战:
- 供应链重构:药店需要重新梳理和建立自己的供应链,寻找合规、有实力的上游供应商,原有的多级代理渠道被打破。
- 成本压力:部分中小型、依赖多级代理的药品批发商被淘汰,可能导致短期内部分药品采购成本上升。
- 合规性要求提高:药店必须确保所有上游票据都合法合规,否则将面临风险。
医保定点药店政策的规范化与扩大
随着医保个人账户的使用范围扩大,医保定点药店的重要性日益凸显。
- 政策背景:人社部等部门持续推进医保定点零售药店的管理。
- :
- 准入门槛提高:申请成为医保定点药店的药店,必须在质量管理、人员配备、信息系统、药品储存等方面达到更高标准。
- 监管趋严:加强对医保定点药店的日常监管,严厉查处串换药品、为参保人员套取现金、伪造医疗文书等欺诈骗保行为。
- 服务范围扩大:部分地区开始探索将门诊慢性病、特殊病种的用药报销延伸到定点药店,药店成为医疗服务的重要补充。
- 对药店的影响:
- 利好:获得医保定点资格意味着稳定的客流和收入来源,是药店生存和发展的“生命线”。
- 挑战:合规成本增加,需要投入资金进行信息系统改造、人员培训等,一旦违规,将面临取消定点资格的严厉处罚,倒逼药店经营更加规范。
营养保健食品与药品的区分管理
这一政策旨在明确药店内不同商品类别的管理边界,是药店专业化转型的重要体现。
(图片来源网络,侵删)
- 政策名称:《保健食品注册与备案管理办法》
- 发布机构:国家食品药品监督管理总局(CFDA,现为国家药监局NMPA)。
- :
- 注册与备案双轨制:对保健食品实行注册和备案管理,简化了部分产品的上市流程。
- 蓝帽子标识:强调所有保健食品必须依法取得“蓝帽子”标识(即保健食品批准文号),并明确标注“保健食品不是药物,不能代替药物治疗疾病”。
- 对药店的影响:
- 促进专业化:要求药店必须清晰区分药品、保健食品、普通食品和医疗器械,这促使店员需要具备更专业的知识,能够为顾客提供准确的用药指导和健康建议。
- 优化商品结构:药店可以借此机会优化商品品类,将重点放在有差异化、高毛利的健康产品和专业服务上,而不仅仅是价格战。
- 规避风险:明确标识有助于减少因误导消费者而产生的纠纷和法律风险。
“互联网+药品流通”的探索与规范
电子商务的兴起对传统药店构成了巨大冲击,2025年政策开始正视并规范这一领域。
- 政策名称:《关于推进零售药店分类分级管理的指导意见(征求意见稿)》等文件中均有提及。
- :
- 支持线上销售:政策层面开始明确支持符合条件的零售药店开展“网订店取”、“网订店送”等O2O(线上到线下)服务。
- 强调线上线下一致:要求线上销售的药品必须与实体店经营的药品质量一致,并接受同样的监管。
- 处方药网售谨慎:对于处方药的网络销售,政策态度依然非常谨慎,原则上不允许直接向个人消费者销售处方药,但允许通过互联网医院进行电子处方流转。
- 对药店的影响:
- 新增长点:为药店开辟了新的销售渠道,打破了地域限制,能够覆盖更广泛的消费者。
- 模式转型:传统药店必须拥抱互联网,建设自己的线上平台或与第三方平台合作,对仓储、物流、信息系统提出了更高要求。
- 竞争加剧:大型连锁药店凭借其供应链和品牌优势,在O2O领域更具竞争力,对单体药店和小型连锁形成压力。
药店分类分级管理的试点
这是引导药店从“多、小、散”向专业化、差异化方向发展的重要举措。
- 政策背景:中国药店数量庞大,但服务水平参差不齐。
- :
- 按经营服务能力划分:将药店划分为A、B、C、D等不同级别。
- A级(旗舰店):能够提供综合性健康管理服务,包括用药咨询、慢病管理、健康档案等。
- B级(标准店):满足日常用药需求,服务标准。
- C级(社区便利型药店):侧重于基础药品供应和便利性。
- D级(仅限乙类非处方药):规模较小,仅销售安全性较高的乙类OTC。
- 与医保定点挂钩:高等级的药店(如A级)可能会获得更多的医保政策支持或更高的报销比例。
- 按经营服务能力划分:将药店划分为A、B、C、D等不同级别。
- 对药店的影响:
- 明确发展方向:为药店提供了清晰的升级路径,鼓励药店从“卖药”向“提供健康服务”转型。
- 促进差异化竞争:避免所有药店陷入低水平的价格战,鼓励药店根据自身优势,在特定领域(如慢病管理、中医药服务)做深做精。
- 行业整合加速:无法满足升级要求、服务能力差的药店将被市场淘汰,行业集中度将进一步提高。
2025年药店政策的核心影响
- 合规是生命线:“两票制”和医保监管的趋严,使得合规经营成为药店生存的第一前提,不合规的渠道和经营方式被彻底淘汰。
- 专业化是出路:营养保健食品的区分和分类分级管理,都指向同一个方向——药店必须提升专业服务能力,成为社区健康的“守门人”,而不仅仅是药品的“搬运工”。
- 拥抱新零售:“互联网+”政策的明确,迫使药店必须进行数字化转型,线上线下融合成为必然趋势。
- 行业集中度提升:政策加速了行业洗牌,资金雄厚、管理规范、供应链强大、服务能力强的连锁药店将获得更大的发展空间,而单体药店和中小型连锁的生存空间被严重挤压。
2025年的政策为中国的药店行业划定了一条从“野蛮生长”到“规范发展”的转型之路,对于从业者来说,这一年充满了不确定性,但长远来看,它推动了整个行业向更健康、更专业的方向迈进。
文章版权及转载声明
作者:99ANYc3cd6本文地址:https://www.bj-citytv.com/post/2855.html发布于 2025-12-31
文章转载或复制请以超链接形式并注明出处北京城市TV


