2025奶粉新政策对销售有何影响?
2025年,中国食品药品监督管理总局(CFDA,现已并入国家市场监督管理总局)发布了一系列重磅法规,核心是《婴幼儿配方乳品产品配方注册管理办法》(自2025年6月6日起施行),这套政策体系被业界普遍称为“奶粉注册制”,它彻底改变了过去中国奶粉市场“品牌林立、配方混乱”的局面。
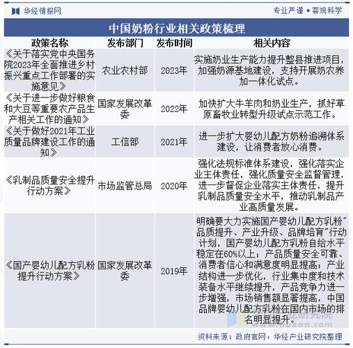
(图片来源网络,侵删)
这套新政策可以从以下几个核心层面来理解:
核心政策:《婴幼儿配方乳品产品配方注册管理办法》
这是整个新政的基石,其核心思想是“收紧配方、优胜劣汰”如下:
配方注册制:从“备案”到“审批”
- 旧政策:奶粉配方实行备案制,企业只需向监管部门备案即可生产和销售,这导致了企业可以轻易地推出各种“概念配方”,如“金装”、“白金装”、“超级金装”等,配方数量泛滥,消费者眼花缭乱。
- 新政策:所有在中国境内生产和销售的婴幼儿配方乳粉,其产品配方必须经过国家食药监总局(CFDA)的注册批准后,方可生产和销售,这就像给每个奶粉配方颁发了一个“准生证”,未经批准的配方一律不得上市。
严格限制配方数量:杜绝“配方泛滥”
- 核心规定:同一企业申请注册的同年龄段产品配方原则上不得超过3个。
- 影响:这是对市场冲击最大的一条,当时,一个品牌下可以有几十甚至上百个配方,新政策直接将每个品牌的配方数量限制在3个以内(如1段、2段、3段各一个,或在此基础上做一些微调)。
- 目的:迫使企业简化产品线,减少不必要的“配方马甲”,让消费者更容易选择,也让监管更集中。
规范标签和说明书:禁止“虚假宣传”
- 核心规定:
- 不得使用“进口奶源”、“源自国外牧场”等模糊不清的词语。
- 不得使用“益智”、“增强免疫力”、“高钙”、“低聚果糖”等暗示或明示具有保健功能的词语。
- 产品名称中不得含有“金装”、“超级”等虚假或夸大宣传的字样。
- 标签上必须明确标注产品注册号,格式为“国食注字YP+8位数字”。
- 影响:终结了奶粉行业长期存在的“概念营销”和“虚假宣传”乱象,包装变得“素雅”,消费者需要更关注产品本身的营养成分和注册号,而非华丽的辞藻。
提高生产门槛:确保源头安全
- 配方注册申请不仅要提交配方、研发报告,还要求企业提交与注册配方相适应的生产工艺、生产设备、质量管理体系等证明文件。
- 这意味着,那些规模小、管理水平低、生产设备落后的企业,即使申请注册,也很难通过审核。
配套政策:强化全链条监管
除了核心的注册制,2025年还出台了一系列配套法规,形成了从生产到销售的全链条监管体系。
《婴幼儿配方乳粉生产许可审查细则(2025版)》的深化执行
- 虽然该细则在2025年就已发布,但在2025年注册制实施后,其要求变得更加严格。
- 核心要求:生产企业必须具备良好的生产环境、先进的生产设备、完善的质量管理体系和检验能力,通过审查的企业才能获得《婴幼儿配方乳粉生产许可证》,这是生产的前提。
加强市场流通环节监管
- 各地食品药品监督管理部门加强对商超、母婴店等销售渠道的检查。
- 重点检查是否销售未注册、冒用注册、过期变质的奶粉。
- 要求商家严格执行进货查验和索证索票制度,确保每一罐奶粉都可追溯。
建立产品追溯体系
- 鼓励和推动企业建立婴幼儿配方乳粉追溯系统,实现从原料采购、生产加工、物流运输到终端销售的全过程可追溯。
- 消费者可以通过扫描罐底的二维码等方式,查询到奶粉的“前世今生”,增强了消费信心。
新政带来的深远影响
2025年的奶粉新政对中国奶粉市场格局产生了颠覆性的影响:
(图片来源网络,侵删)
市场格局重塑:大浪淘沙
- 中小企业出局:大量中小品牌、贴牌代工(OEM/ODM)品牌因无法满足注册要求、缺乏研发实力和资金支持而被迫退出市场,据估计,当时市场上三分之二的奶粉品牌因此消失。
- 国产品牌集中度提升:伊利、飞鹤、君乐宝、贝因美等有实力、有工厂的国产品牌凭借符合新政的优势,迅速填补了市场空缺,迎来了发展的黄金时期。
- 外资品牌加速本土化:惠氏、美赞臣、达能、雅培等外资品牌也必须为其在华销售的众多“配方”进行梳理和取舍,将不符合规定的配方下架,同时加速在华建厂、实现奶源和生产本土化,以符合新政对生产环节的要求。
消费者利益得到保护
- 选择更简单:消费者不再需要面对眼花缭乱的几十个相似配方,选择范围大大缩小,决策更清晰。
- 信息更透明:虚假宣传被遏制,消费者可以更专注于奶粉的配方、奶源和品牌实力。
- 安全性更高:通过抬高行业门槛,淘汰了不合规的生产者,从源头上提升了整体奶粉市场的安全水平。
行业从“营销驱动”转向“研发驱动”
- 过去,企业竞争的核心是营销和渠道。
- 新政后,竞争的焦点转移到产品研发、配方科学性、奶源质量、品牌口碑等核心竞争力上,企业开始投入更多资源进行科研创新,推出真正有差异化的优质产品。
价格体系趋于稳定
- 大量同质化、低质化产品的消失,使得恶性价格战减少,市场逐渐形成了以品牌和质量为导向的稳定价格体系,有利于行业的健康发展。
2025年的奶粉销售新政策,以配方注册制为核心,辅以生产许可、市场流通和追溯体系等一系列配套措施,是一次自上而下的、旨在规范市场秩序、保障婴幼儿食品安全、促进行业健康升级的重大改革,它虽然在当时给市场带来了剧烈的阵痛,但长远来看,极大地净化了市场环境,提升了国产品牌的竞争力,并最终惠及了广大中国消费者,是中国食品安全监管史上的一个重要里程碑。
(图片来源网络,侵删)
文章版权及转载声明
作者:99ANYc3cd6本文地址:https://www.bj-citytv.com/post/2677.html发布于 2025-12-28
文章转载或复制请以超链接形式并注明出处北京城市TV



