政策如何影响食品制造行业?
核心政策方向与顶层设计
当前,中国食品制造行业的政策核心可以概括为“四个最严”和“一个导向”。
-
“四个最严”:这是由习近平总书记提出的食品安全监管总要求,是所有政策的基石。
- 最严谨的标准:建立和完善覆盖从农田到餐桌全过程的食品安全标准体系,这意味着企业必须遵循更严格、更细致的生产标准,任何不符合标准的原料、工艺和产品都将被淘汰。
- 最严格的监管:加强全过程、全覆盖的监管,监管部门(如市场监管总局)的检查频率、执法力度都在不断加大,飞行检查、抽检已成为常态。
- 最严厉的处罚:大幅提高违法成本,对于食品安全问题,不再是简单的罚款,而是可能面临巨额罚款、停产停业、吊销许可证,甚至相关责任人被追究刑事责任,这极大地提高了企业的违法风险。
- 最严肃的问责:建立责任追究机制,不仅处罚企业,还要对监管失职渎职的部门和个人进行问责,形成“横向到边、纵向到底”的责任体系。
-
“一个导向”:即“健康中国2030”战略导向,这标志着食品行业的政策目标从“吃得饱”向“吃得好、吃得健康”转变,政策鼓励企业开发营养、健康、功能性的食品,减少不健康成分(如高盐、高糖、高脂肪)的添加,满足国民日益增长的健康需求。
主要政策领域及其影响
食品安全监管政策 (最核心的领域)
-
《食品安全法》及其实施条例:这是食品行业的“根本大法”,它规定了企业的主体责任,要求企业建立并运行食品安全管理体系(如HACCP),并对召回、追溯、标签等做出了详细规定。
- 影响:企业必须投入大量资源建立和完善质量管理体系,否则将面临极高的法律风险,合规成本上升,但行业整体安全水平得到提升。
-
生产许可制度 (SC认证):食品生产企业必须获得《食品生产许可证》才能生产,国家对28大类食品实行严格的许可审查,对生产场所、设备、工艺、人员、管理制度等都有硬性要求。
(图片来源网络,侵删)- 影响:提高了行业准入门槛,淘汰了大量不合规的小作坊和落后产能,促进了行业的集中化和规范化。
-
“双随机、一公开”监管与飞行检查:监管部门随机抽取检查对象、随机选派执法检查人员,抽查情况及查处结果及时向社会公开,飞行检查则是不预先通知的突击检查。
- 影响:让企业时刻保持警惕,不能有侥幸心理,合规经营成为唯一选择,任何内部管理漏洞都可能被暴露和处罚。
产业升级与高质量发展政策
-
“中国制造2025”与“三品”战略:鼓励企业实施“增品种、提品质、创品牌”战略。
- 增品种:支持企业开发新产品,如方便食品、休闲食品、功能性食品、婴配食品、老年食品等。
- 提品质:推动企业采用先进技术和工艺,提升产品品质和附加值。
- 创品牌:培育具有国际竞争力的中国食品品牌,提升中国食品的国际形象。
- 影响:推动行业从价格竞争转向价值竞争,技术创新和品牌建设成为企业发展的核心驱动力。
-
智能制造与数字化转型:国家鼓励食品企业进行智能化改造,建设“智能工厂”,利用大数据、物联网、AI等技术优化生产流程、提高效率、保障食品安全。
- 影响:传统食品企业面临转型升级压力,但领先企业通过数字化可以获得巨大优势,如精准的质量控制、高效的供应链管理和更快的市场响应速度。
营养健康与“三减”政策
-
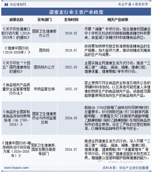
“三减”行动:即减盐、减糖、减油,国家卫健委等部门出台多项指南,倡导食品企业主动进行产品配方调整。
(图片来源网络,侵删)- 影响:对依赖高盐、高糖、高油口味的传统食品企业构成挑战,但同时也催生了健康食品市场的巨大机遇,企业需要投入研发力量,在保证风味的同时降低不健康成分。
-
特殊食品管理:对保健食品、婴幼儿配方食品、特殊医学用途配方食品等实行更严格的注册/备案管理和标签管理。
- 影响:这些高附加值领域门槛极高,但一旦进入,将获得稳定的利润和市场空间,政策引导资本和技术向这些领域集中。
绿色发展与可持续发展政策
-
“双碳”目标 (碳达峰、碳中和):食品行业作为能源消耗和碳排放的重要领域,面临着减排压力。
- 影响:推动企业优化能源结构(如使用清洁能源)、改进生产工艺、减少包装浪费、发展循环经济,这既是挑战,也是企业履行社会责任、提升品牌形象的机会。
-
《反食品浪费法》:针对食品生产、流通、消费等环节的浪费行为进行规范。
- 影响:要求企业优化生产计划,减少生产过程中的损耗,并对产品包装进行合理设计,引导消费者科学消费,这促使企业更加注重精细化管理。
对外开放与国际贸易政策
- RCEP (区域全面经济伙伴关系协定) 与 CPTPP (全面与进步跨太平洋伙伴关系协定):这些自贸协定降低了成员国之间的关税壁垒。
- 影响:为中国食品企业进入更广阔的国际市场提供了便利;也加剧了国内市场的国际竞争,国外优质食品更容易进入中国,企业需要提升自身竞争力,同时积极利用规则“走出去”。
政策趋势总结与对企业的影响
总体趋势:
- 监管趋严常态化:食品安全监管只会越来越严,不会有放松的可能,合规是企业的“生命线”。
- 健康化是大势所趋:围绕“健康中国”的政策红利将持续释放,健康、营养、功能性食品是未来增长的核心引擎。
- 智能化是必由之路:数字化转型不再是选择题,而是生存题,智能制造将重塑食品工业的生产方式。
- 绿色化是社会责任:在“双碳”目标下,可持续发展能力将成为衡量企业综合价值的重要指标。
- 品牌化是核心竞争力:在同质化竞争中,强大的品牌是抵御风险、获取溢价的关键。
对食品制造企业的启示:
- 合规是底线:必须将食品安全和合规经营放在首位,建立并严格执行内部管理制度,投入足够资源确保万无一失。
- 创新是动力:要紧跟政策导向,加大在产品研发、工艺改进、口味优化(特别是“三减”技术)上的投入,满足消费者健康化、个性化的需求。
- 品牌是未来:要从“卖产品”转向“做品牌”,讲好品牌故事,建立消费者信任,提升品牌附加值。
- 数字是翅膀:积极拥抱工业互联网、大数据等技术,实现生产、供应链、营销的数字化和智能化,降本增效,精准决策。
- 绿色是责任:将可持续发展理念融入企业战略,通过绿色生产、绿色包装、绿色物流等方式,履行社会责任,塑造良好社会形象。
国家政策正在深刻地重塑中国食品制造行业,对于企业而言,这既是挑战,更是转型升级、实现高质量发展的历史性机遇,能够敏锐洞察政策方向、积极调整战略的企业,将在未来的竞争中占据有利地位。
作者:99ANYc3cd6本文地址:https://www.bj-citytv.com/post/1972.html发布于 2025-12-21
文章转载或复制请以超链接形式并注明出处北京城市TV



