合肥总部经济税收政策有何亮点?
总部经济的税收优惠政策,通常是中央和地方(省、市)政策组合的结果,并且具有很强的针对性。 合肥市作为国家中心城市和长三角副中心城市,对吸引总部企业非常重视,出台了一系列力度大、针对性强的政策。
以下是合肥市总部经济税收政策的全面梳理,主要分为三个层面:
国家层面普惠性政策(适用于所有符合条件的企业)
这部分是全国性的税收优惠,是总部企业可以享受的基础政策。
-
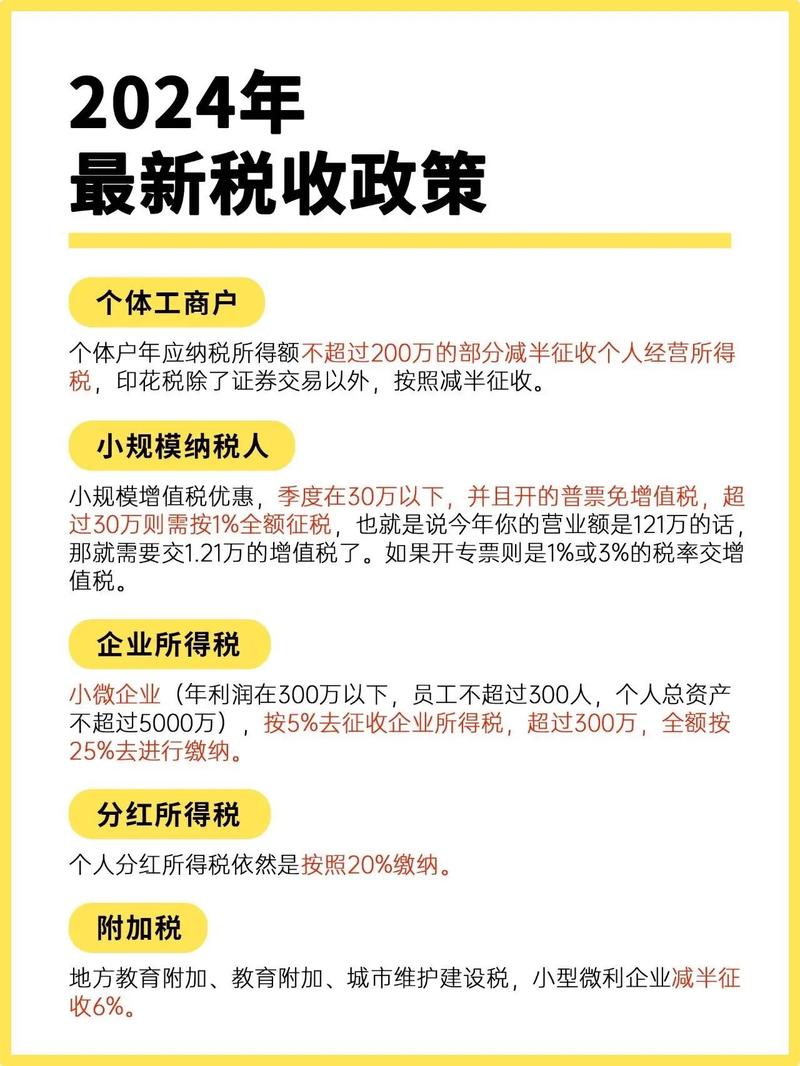
企业所得税优惠:
- 高新技术企业优惠: 经认定的高新技术企业,减按15%的税率征收企业所得税(标准税率为25%)。
- 研发费用加计扣除: 企业为开发新技术、新产品、新工艺发生的研发费用,在据实扣除的基础上,可以再加计一定比例(目前为100%)在税前扣除,直接减少应纳税所得额。
- 固定资产加速折旧: 由于技术进步产品更新换代较快的固定资产,可以采取缩短折旧年限或加速折旧的方法,前期可以多计提折旧,递延纳税。
- 软件企业“两免三减半”: 我国境内新办的符合条件的软件企业,经认定后,自获利年度起,第一年和第二年免征企业所得税,第三年至第五年减半征收企业所得税。
- 集成电路企业优惠: 对符合条件的集成电路设计企业、封装测试企业、集成电路关键专用材料生产企业等,也有“两免三减半”或更长期、更低税率(如10%)的优惠。
-
个人所得税优惠:
(图片来源网络,侵删)- 高端人才奖励: 对引进的高层次人才,地方政府通常会给予奖励,这部分奖励在很多情况下是免征个人所得税的。
- 人才住房补贴/安家费: 企业为高端人才提供的住房补贴、安家费等,符合相关规定的,在计算个人所得税时可以税前扣除或享受免税优惠。
安徽省层面支持性政策
安徽省会支持合肥市发展总部经济,通常会给予配套资金或政策支持。
- 省级财政奖励: 对于被认定为省级总部或重大项目的企业,安徽省财政可能会给予一次性奖励或分年度的奖励,奖励资金部分可用于企业发展和人才激励。
- 政策配套: 省级层面会出台支持战略性新兴产业、先进制造业发展的政策,合肥市的总部企业如果符合这些产业方向,可以叠加享受省级的政策红利。
合肥市层面核心的专项扶持政策(最关键、最具体)
这是吸引企业落户合肥的核心竞争力,合肥市针对总部经济出台了专门的文件,例如《合肥市鼓励总部经济发展的若干政策(试行)》等(具体文件名和细则可能随时间调整,但核心内容稳定)。
其税收扶持主要体现在 “财政贡献奖励” 上,即对企业为地方经济发展所做的财政贡献(主要是增值税和企业所得税的地方留成部分)给予一定比例的返还或奖励。
(一) 认定标准(满足其一即可)
通常企业需要满足以下条件之一才能被认定为总部企业:
- 区域总部: 世界500强、中国企业500强、民营500强等在合肥设立的具有独立法人资格的总部或区域总部。
- 功能总部: 在合肥设立的,对其控股企业或关联企业的投资、运营、结算、研发、营销等职能进行统筹管理的总部机构。
- 新兴业态总部: 在合肥设立的,对一定数量以上的下属机构或门店进行集中管理、统一核算的连锁企业总部。
- 成长型总部: 在合肥注册成立,实缴注册资本达到一定规模(如1亿元以上),年营业收入达到较高标准(如10亿元以上),且对地方财政贡献大的企业。
(二) 核心税收奖励政策(以“财政贡献奖励”为例)
假设一家企业被认定为合肥市总部企业,其享受到的税收奖励通常是这样计算的:
-
奖励基数:
- 企业所得税: 企业缴纳的企业所得税中,地方分享部分(通常为40%,中央和地方按6:4分成)。
- 增值税: 企业缴纳的增值税中,地方分享部分(通常为50%,中央和地方按5:5分成)。
- 附加税费: 城建税、教育费附加、地方教育附加等,这些税费全部属于地方收入。
-
奖励比例:
- 新引进总部: 对于新引进的总部企业,奖励力度通常最大,在达到一定营收和贡献门槛后,按其形成的地方财力贡献的一定比例(如50%-100%)给予奖励,奖励年限通常为3-5年。
- 现有总部: 对于已在合肥的总部企业,如果其经济贡献(如营收、税收)有显著增长,也会按其新增地方财力贡献的一定比例(如30%-70%)给予奖励,以鼓励其做大做强。
- 金融、航运等专业总部: 对于金融、现代物流等特定行业的总部,政策可能更有针对性,奖励标准单独制定。
-
奖励形式:
- 通常是“即征即退”或“先征后返”的形式,企业先按规定正常缴纳税款,然后由财政部门根据审核结果,将应奖励的部分返还到企业账户。
(三) 其他配套支持政策(与税收相辅相成)
除了直接的财政奖励,合肥市还会提供“一揽子”支持,这些政策虽然不直接是税收,但能极大地降低企业运营成本,间接提升税后利润。
- 办公用房支持:
- 购房补贴: 对购置自用办公用房的总部企业,按房价的一定比例给予补贴,最高可达数千万。
- 租房补贴: 对租赁自用办公用房的,连续3-5年按市场租金的一定比例给予补贴。
- 人才公寓: 为企业核心高管和骨干人才提供人才公寓或租房补贴。
- 人才专项奖励:
对总部企业引进的高层次人才,除了享受市级人才政策外,还有额外的安家补贴、子女入学、医疗保障等“绿色通道”服务。
- 开办和发展奖励:
- 对新设立的总部企业,给予一次性的开办奖励。
- 对企业增资扩产、并购重组等重大行为,给予奖励。
- 政务服务便利:
建立“一站式”服务窗口,为总部企业注册、审批、政策兑现等提供全程代办和绿色通道服务。
总结与建议
合肥总部经济税收政策的核心逻辑是:
“地方政府拿出企业增值税和企业所得税地方留成部分的相当一部分作为奖励,返还给企业,以此吸引企业将结算中心、管理中心、研发中心等功能放在合肥,从而做大地方财政的蛋糕。”
给企业的建议:
- 精准对接政策: 仔细研究合肥市最新的《鼓励总部经济发展的若干政策》,判断自身企业是否符合认定标准。
- 主动申报: 如果符合条件,应主动向合肥市投资促进部门、发改委或财政局进行申报和沟通。
- 寻求专业帮助: 税收政策复杂,建议咨询专业的税务师或会计师事务所,帮助企业进行税务筹划,确保能够充分、合规地享受所有优惠政策。
- 关注综合成本: 除了税收,还要综合考虑合肥的人才、产业链、营商环境、地理位置等综合因素,做出最优决策。
合肥市在吸引总部经济方面政策力度大、诚意足,特别是对符合其战略性新兴产业发展方向的企业,税收和财政支持非常可观。
作者:99ANYc3cd6本文地址:https://www.bj-citytv.com/post/1732.html发布于 2025-12-19
文章转载或复制请以超链接形式并注明出处北京城市TV



