通信产业政策如何影响行业发展与竞争格局?
核心战略与顶层设计
这是所有通信政策的总纲,明确了行业发展的方向和目标。
-
“网络强国”战略
- 提出时间:2025年
- :这是中国通信产业最顶层的战略,强调要加快构建高速、移动、安全、泛在的新一代信息基础设施,为经济社会发展提供强大动力,它不仅是技术目标,更是国家治理能力现代化和提升国际竞争力的核心支撑。
-
“数字中国”建设
- 提出时间:2025年
- :是“网络强国”战略的延伸和具体化,目标是全面推动经济社会数字化转型,包括数字基础设施、数字技术和数据要素的发展,以及数字政府和数字社会建设,通信网络是“数字中国”的“大动脉”和“神经网络”。
-
“新基建”(新型基础设施建设)
- 提出时间:2025年概念提出,2025年加速推进
- :明确将5G基站建设、大数据中心、人工智能、工业互联网、物联网等七大领域列为“新基建”的核心,这为通信行业(尤其是5G、IDC、物联网)带来了巨大的政策驱动力和投资机会。
-
“东数西算”工程
(图片来源网络,侵删)- 提出时间:2025年
- :这是一项国家级的重大战略工程,旨在通过构建数据中心、云计算、大数据一体化的新型算力网络体系,将东部沿海地区对算力的高需求,引导到西部地区来处理,这直接推动了数据中心的合理布局和绿色低碳发展,对IDC行业产生深远影响。
关键技术领域政策
针对通信行业最前沿的技术领域,政府出台了一系列扶持和规范政策。
5G(第五代移动通信技术)
- 《“5G应用扬帆”行动计划(2025-2025年)》:
- 目标:推动5G在工业互联网、智慧医疗、智慧教育、车联网等领域的规模化应用,打造100个以上5G行业应用示范标杆。
- 影响:从“建好”5G转向“用好”5G,鼓励运营商和行业伙伴探索商业模式,推动5G与实体经济深度融合。
- 频谱资源分配:
工信部持续向三大运营商(中国移动、中国电信、中国联通)发放新的5G频谱资源(如700MHz、2.6GHz、3.5GHz、4.9GHz等),以支持5G网络的广覆盖、深度覆盖和容量提升。
- 共建共享:
鼓励运营商之间进行网络共建共享,以降低建设成本,加快5G网络覆盖速度,中国移动与中国广电共建700MHz 5G网络。
6G(第六代移动通信技术)
- 国家6G技术研发工作启动会:
- 时间:2025年
- 由工信部牵头,成立国家6G技术研发推进工作组和总体专家组,明确6G愿景、应用场景、技术指标和潜在关键技术,提前布局前沿研究。
- “十四五”规划:
将6G列为未来重点发展的前沿技术之一,强调要抢占新一代信息技术制高点。
(图片来源网络,侵删)
光纤通信与千兆光网
- “双千兆”网络协同发展行动计划:
- 目标:推动5G和“千兆光网”(千兆及以上速率的光纤宽带)的协同发展,实现城市和农村地区的普遍覆盖。
- 措施:通过财政补贴、降低企业用电成本等方式,鼓励运营商加快“光进铜退”,提升家庭和企业宽带接入速率。
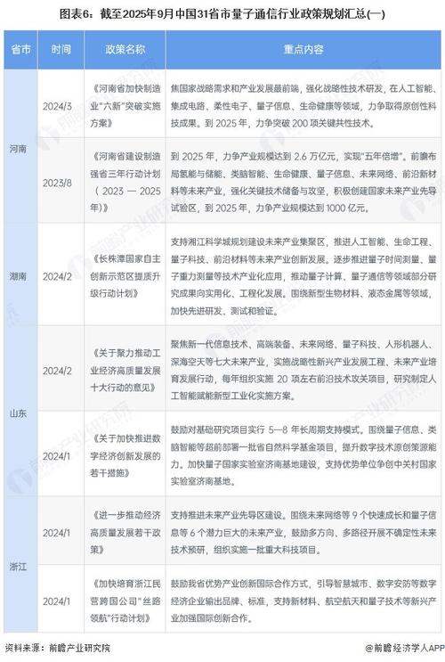
量子通信
- 国家量子通信骨干网“京沪干线”项目:
建成连接北京、上海,贯穿济南、合肥等地的千公里级量子保密通信干线,为金融、政务等高安全需求领域提供数据传输保障。
- “墨子号”量子科学实验卫星:
标志着中国在量子通信领域的全球领先地位,为构建覆盖全球的量子通信网络奠定基础。
行业监管与市场准入
-
电信业务经营许可
工信部负责发放《基础电信业务经营许可证》和《增值电信业务经营许可证》,近年来,政策逐渐放宽,鼓励民营企业进入增值电信服务领域(如云计算、CDN、IDC等),但对基础电信领域(移动、宽带、固话)仍保持国有主导。
-
网络安全与数据安全
- 《网络安全法》(2025):明确了网络运营者的安全保护义务。
- 《数据安全法》(2025):确立了数据分类分级保护制度,要求企业对重要数据实行更严格的保护。
- 《个人信息保护法》(2025):对处理个人信息的行为进行了严格规范,要求“告知-同意”原则。
- 《关键信息基础设施安全保护条例》:对金融、能源、交通、通信等关键行业的网络设施提出了极高的安全要求。
- 影响:这些法律构成了通信行业运营的“紧箍咒”,要求运营商和互联网公司在业务创新的同时,必须将安全和合规放在首位。
-
无线电频率管理
无线电频谱是国家的战略资源,工信部负责频谱的规划、分配和指配,任何单位和个人使用无线电频率都需要获得许可。
产业融合与数字化转型
-
工业互联网
- 《工业互联网创新发展行动计划》:
- 目标:推动“5G+工业互联网”的融合应用,建设一批“5G全连接工厂”,利用工业互联网平台赋能制造业转型升级,实现降本增效和柔性生产。
- 《工业互联网创新发展行动计划》:
-
车联网(智能网联汽车)
- 政策:工信部、公安部、交通运输部等多部门联合推动,支持C-V2X(基于蜂窝网络的车联网通信技术)路线,推动车路协同基础设施建设,开展大规模试点应用。
-
卫星互联网
- “GW”星座计划:中国正在规划建设自己的低轨卫星互联网星座(如“国网”和“星网”项目),旨在提供全球覆盖的宽带通信服务,与美国“星链”项目形成竞争,这是国家在新一代通信基础设施布局上的重大举措。
国际合作与“走出去”
-
“一带一路”倡议下的信息通信合作
鼓励和支持中国的通信设备制造商(如华为、中兴)、运营商和工程建设企业参与沿线国家的通信网络建设、技术输出和标准推广。
-
推动技术标准国际化
- 目标:积极推动中国的技术标准(如5G NR、5G核心网、光通信等)成为国际标准(ITU、3GPP等),提升在全球通信领域的话语权和影响力。
总结与趋势
中国的通信产业政策呈现出以下几个明显趋势:
- 从“追赶”到“引领”:政策重心从过去的追赶国际先进水平,转向在5G、6G、量子通信等前沿领域实现技术引领和标准主导。
- 从“建设”到“应用”:政策重点从大规模的网络基础设施建设,转向如何利用这些网络赋能千行百业的数字化转型,强调“建用并举”。
- 安全与发展并重:网络安全、数据安全和供应链安全被提升到前所未有的高度,成为政策制定的底线和前提。
- 绿色低碳:在“双碳”目标下,通信行业的节能减排成为重要议题,鼓励数据中心采用绿色能源、提升网络能效。
- 自主创新:面对复杂的国际环境,政策大力鼓励核心芯片、操作系统、工业软件等“卡脖子”领域的自主研发,保障产业链供应链安全。
中国的通信产业政策是一个由顶层战略引领,以技术创新为驱动,以安全合规为底线,以产业融合为路径,并积极参与全球治理的复杂体系,深刻理解这些政策,是把握通信行业未来发展方向的关键。
作者:99ANYc3cd6本文地址:https://www.bj-citytv.com/post/1717.html发布于 2025-12-19
文章转载或复制请以超链接形式并注明出处北京城市TV



