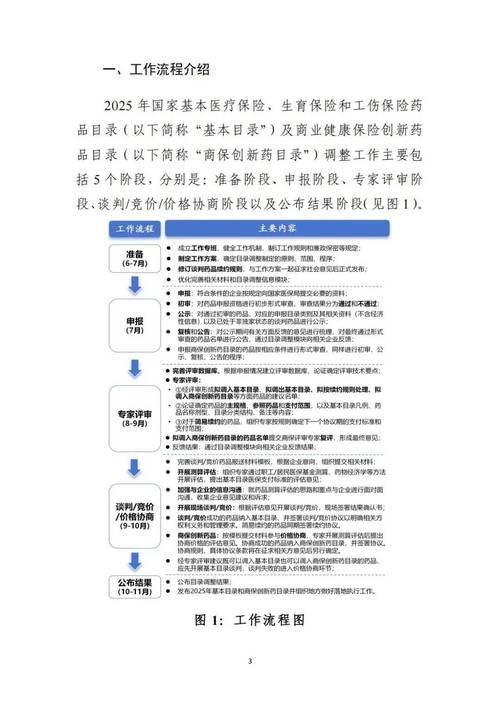
2025年药店政策有哪些新变化?
核心政策一:“两票制”的全面推行与深化
这是2025年乃至整个“十三五”期间对医药流通领域影响最为深远、最具颠覆性的政策。
(图片来源网络,侵删)
-
政策背景:
- 目的: 解决药品流通领域长期存在的“过票洗钱”、价格虚高、税收流失等问题,通过压缩流通环节,降低药品价格,净化市场环境。
- “两票”的定义: 指药品从生产企业到一级经销商(或仅限生产企业到经销商),再到医疗机构(或零售药店),开票最多不超过两次。
-
2025年的关键进展:
- 国家层面定调: 2025年4月,国务院办公厅印发的《关于深化医药卫生体制改革2025年重点工作任务》中,明确提出“综合医改试点省份和公立医院改革试点城市要率先推行‘两票制’”。
- 地方积极响应: 各地在2025年密集出台“两票制”实施方案,如福建省(“两票制”的发源地和先行者)、陕西、安徽、青海、四川等省份相继出台细则,设定了明确的推行时间表(多为2025年1月1日起)。
-
对药店行业的影响:
- 渠道大洗牌: 大量依赖多级倒票生存的小型、区域性商业公司被淘汰出局,市场向大型、全国性的医药流通巨头(如国药、上药、华润医药等)集中。
- 成本与价格变化: 药品从厂家直接到大型经销商,再到药店,渠道成本降低,理论上零售端有降价空间,但渠道的集中也增强了大型经销商的议价能力,对中小药店的议价能力构成挑战。
- 合规成本上升: 药店需要更严格的供应商管理和票据管理,确保上游票据合规,否则无法享受增值税抵扣,经营风险增加。
- 供应链重构: 药店需要重新选择和布局供应商,与大型商业公司建立更紧密的合作关系。
核心政策二:《药品经营质量管理规范》(GSP)的全面落地与检查
GSP是药店经营的“生命线”,2025年是GSP认证后的持续监管和深化执行年。
(图片来源网络,侵删)
-
政策背景:
- 目的: 规范药品经营行为,保证药品在流通环节的质量安全,防止假劣药品流入市场。
- 2025年新版GSP: 在2025年已经强制实施,2025年进入常态化、严格化的检查阶段。
-
2025年的关键进展:
- 飞行检查常态化: 国家和地方药监部门加大了“飞行检查”(事先不通知的突击检查)的力度和频率,对不符合GSP的药店采取警告、罚款、停业整顿甚至吊销《药品经营许可证》的严厉处罚。
- 重点检查内容:
- 人员资质: 执业药师是否在岗履职,是否与注册单位一致。
- 设施设备: 温湿度监控系统、冷藏设备、阴凉库等是否正常运行并记录完整。
- 药品储存: 药品是否按说明书要求分类、分区、分库储存,有无混放、超常温存放。
- 计算机系统: 药品进、销、存记录是否真实、完整、可追溯。
- 票据管理: 采购发票、随货同行单等是否齐全、规范。
-
对药店行业的影响:
- 淘汰落后产能: 大量管理不规范、硬件设施不达标的小型单体药店被淘汰出局,行业集中度提升。
- 运营成本增加: 为符合GSP要求,药店需要在硬件(如空调、冰箱、温湿度计)和软件(人员培训、系统升级)上投入大量资金。
- 执业药师价值凸显: 执业药师不再是“挂证”的工具,而是门店质量管理的核心责任人,其地位和重要性空前提高,市场需求和薪酬也随之上涨。
- “规范化”成为生存前提: 任何试图通过降低质量管理标准来压缩成本的做法都面临巨大风险,合规经营成为药店生存的第一要务。
核心政策三:互联网药品销售监管的规范化
随着“互联网+”的兴起,网售药品成为监管的新焦点。
(图片来源网络,侵删)
-
政策背景:
- 目的: 规范网络售药行为,保障公众用药安全,防止网络销售假劣药品。
- 法规依据: 主要依据为2025年1月1日起施行的新版《药品经营质量管理规范》(GSP)中新增的“附录:药品经营质量管理规范(零售)”,其中明确规定了“药品零售企业通过互联网等方式销售药品”的相关要求。
-
2025年的关键规定:
- 资质门槛高: 网上药店必须是依法取得《药品经营许可证》的实体药店,且必须拥有一个实体门店。
- “处方药网售”限制: 明确规定不得通过网络直接销售处方药,这是当时最核心的一条红线,消费者必须凭处方,并通过在线咨询等方式由执业药师审核后,才能凭处方购买处方药。
- 信息展示要求: 网站首页必须显著标明《药品经营许可证》编号,药品信息必须真实、准确,并注明禁忌、不良反应等。
- 配送要求: 必须保证药品在运输过程中的质量安全,特别是对需要特殊储存的药品。
-
对药店行业的影响:
- 线上线下融合(O2O)加速: 传统药店开始积极布局线上业务,将其作为服务延伸和新的销售渠道。
- 催生新的商业模式: “网订店取”、“网订店送”等模式开始普及,大型连锁药店凭借其门店网络优势,在O2O领域占据先机。
- 处方药市场格局重塑: 虽然当时禁止直接网售处方药,但线上问诊、电子处方流转的探索已经开始,为后来处方药网售的逐步放开埋下伏笔。
核心政策四:医保定点药店资格的动态管理与竞争加剧
-
政策背景:
- 目的: 优化医保定点药店布局,提升医保基金使用效率,更好地满足参保人员的购药需求。
-
2025年的关键进展:
- 取消“定点终身制”: 各地普遍开始对医保定点药店实行定期评估和动态退出机制,不再是一旦准入就终身享受资格,而是会定期(如1-3年)进行考核。
- 考核标准严格化: 考核内容不仅包括医保政策执行情况,还包括药品质量、服务规范、价格管理、GSP合规性等全方位表现。
- 竞争白热化: 获得医保定点资格对药店至关重要,直接关系到客流和销售额,2025年,随着GSP淘汰了一部分药店,剩下的药店为了保住或争取医保定点资格,竞争异常激烈。
-
对药店行业的影响:
- 经营压力增大: 药店不仅要面对市场竞争,还要应对医保部门的严格考核,运营管理要求更高。
- 服务成为核心竞争力: 仅仅有低价药品和方便的位置不够,专业的药学服务、良好的顾客口碑、规范的管理流程,成为保住医保定点资格的关键。
- 加速连锁化进程: 连锁药店在管理标准化、服务质量统一性、应对检查能力方面具有优势,更容易在动态管理中胜出,进一步挤压单体药店的生存空间。
2025年政策总结与展望
综合来看,2025年的药店政策可以概括为“强监管、促整合、推转型”。
- 强监管: 以“两票制”和“飞行检查”为代表的强监管,彻底改变了行业的游戏规则,合规成为生存底线。
- 促整合: 政策客观上加速了行业洗牌,淘汰了大量不规范的小型企业和单体药店,市场份额向头部连锁集中。
- 推转型: “互联网+”的规范引导,促使药店从传统的“卖药”模式,向“服务+健康”的多元化模式转型,线上线下融合成为必然趋势。
对于2025年的药店经营者而言,这一年充满了挑战,但也蕴含着机遇,顺应政策导向,加强内部管理、提升专业服务能力、积极拥抱互联网变化,是穿越周期、实现可持续发展的关键,这些政策的影响一直延续至今,塑造了今天中国连锁药店行业的基本格局。
文章版权及转载声明
作者:99ANYc3cd6本文地址:https://www.bj-citytv.com/post/1675.html发布于 2025-12-18
文章转载或复制请以超链接形式并注明出处北京城市TV



