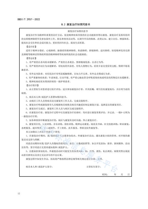
康复治疗政策法规有哪些具体例子?
国家宏观法律层面(顶层设计)
这些法律是康复治疗领域所有法规和政策的“母法”,确立了康复服务的基本原则和地位。
(图片来源网络,侵删)
《中华人民共和国残疾人保障法》
- :这是保障残疾人康复权利的根本大法。
- 具体体现:
- 康复服务权:明确规定国家保障残疾人享有康复服务的权利,并将康复纳入国民经济和社会发展规划。
- 康复服务体系:要求政府和社会建立完善的残疾人康复服务体系,以社区康复为基础,康复机构为骨干,残疾人家庭为依托。
- 康复服务内容:包括为残疾人提供必要的医疗康复、教育康复、职业康复、心理康复等。
- 康复人才培养:鼓励和支持康复专业人才的培养。
《中华人民共和国基本医疗卫生与健康促进法》(2025年)
- :这是我国卫生健康领域的“基本法”,确立了“大健康”和“大卫生”的理念。
- 具体体现:
- 康复医疗服务定位:明确提出“医疗卫生服务体系应当坚持预防为主、防治结合,……提供预防、保健、治疗、护理、康复、安宁疗护等全方位全周期的卫生健康服务”。“康复”被正式定位为全周期健康服务的重要组成部分。
- 医防融合与功能恢复:强调在疾病治疗过程中,应注重预防和功能的恢复,为康复治疗提供了更广阔的应用场景。
《中华人民共和国社会保险法》
- :从医疗保障的角度,为康复治疗提供了费用支持。
- 具体体现:
- 工伤保险:明确规定因工作遭受事故伤害或者患职业病的职工,其工伤医疗费用符合工伤保险诊疗项目目录、药品目录、住院服务标准的,从工伤保险基金支付。康复治疗费用(如物理治疗、作业治疗等)只要符合目录规定,即可由工伤保险基金支付。
- 基本医疗保险:部分地区已将部分康复项目(如部分中医康复项目)纳入医保支付范围,减轻了患者的经济负担。
行业核心法规与政策层面(具体执行)
这些文件是指导康复治疗行业发展的具体“操作手册”和“路线图”。
《“健康中国2030”规划纲要》
- :这是国家层面的中长期健康战略规划,对康复事业发展具有纲领性指导意义。
- 具体体现:
- 推动康复医疗服务发展:明确提出“推动医养结合,促进慢性病防治、康复护理、健康养老等服务的有机衔接”。
- 发展康复辅助器具产业:支持康复辅具的研发、生产和应用。
- 关注重点人群:强调关注老年人、残疾人、慢性病患者等群体的健康服务需求,其中康复是核心内容之一。
《关于加快发展康复医疗服务的意见》(国卫医发〔2025〕19号)
- :这是近年来指导康复医疗发展最重要、最具体的国家级政策文件。
- 具体体现:
- 明确服务目标:要求到2025年,逐步建立一支数量合理、素质优良的康复医疗专业队伍,每10万人口康复医师数达到6人、康复治疗师数达到10人。
- 扩大服务供给:鼓励综合医院设立康复医学科,支持康复医院、护理院等机构发展,并推动康复医疗服务向基层延伸。
- 提升服务能力:强调规范康复医疗行为,推广早期介入、早期康复的理念,提升常见病、多发病的康复水平。
- 支付与价格:要求医保部门积极将符合条件的医疗康复项目纳入支付范围,并合理确定支付标准。
《“十四五”残疾人保障和发展规划》
- :为“十四五”期间(2025-2025年)的残疾人康复工作设定了具体目标和任务。
- 具体体现:
- 康复服务覆盖率:提出到2025年,残疾人基本康复服务覆盖率、辅助器具适配率均超过85%。
- 精准康复服务:强调为有需求的残疾人提供“一人一策”的精准康复服务。
- 儿童康复:重点加强残疾儿童早期筛查、早期干预和康复救助工作。
- 智慧康复:鼓励利用互联网、物联网等信息技术,发展“互联网+康复”服务模式。
地方性政策与标准层面(因地制宜)
各省市会根据国家层面的法律和政策,结合本地实际情况,出台更具操作性的实施细则和标准。
地方医保目录(以《北京市基本医疗保险、工伤保险和生育保险药品目录》为例)
- :明确规定了哪些康复项目或药品可以由医保报销。
- 具体体现:目录中会列出具体的康复项目编码和名称,
- 物理治疗类:运动疗法(如关节松动术、平衡训练)、物理因子治疗(如电疗、光疗、热疗、冷疗)。
- 作业治疗类:日常生活活动训练、认知功能训练等。
- 言语治疗类:失语症训练、构音障碍训练等。
- 心理治疗等。
- 只有被列入目录的项目,才能按规定进行医保结算。
地方康复医疗服务规范(以《上海市医疗机构康复医学科建设与管理标准》为例)
- :对康复医学科的科室设置、人员配备、设备设施、诊疗流程、质量控制等做出详细规定。
- 具体体现:
- 人员配置:规定不同级别医院康复医学科必须配备的康复医师、治疗师(物理治疗师PT、作业治疗师OT、言语治疗师ST等)和护士的最低数量和资质要求。
- 诊疗规范:针对脑卒中、脊髓损伤、骨关节疾病等常见病种,制定标准化的康复评估和治疗路径。
- 安全管理:要求制定康复治疗过程中的安全预案,如跌倒预防、设备使用安全等。
地方康复治疗师执业管理
- :由各省、市级的卫生健康委员会(卫健委)或人力资源和社会保障厅(人社厅)负责。
- 具体体现:
- 资格考试:组织参加全国统一的康复治疗技术(士/师/中级)资格考试。
- 注册与备案:通过考试的人员需在当地卫健委进行执业注册,方可合法从事康复治疗工作。
- 继续教育:规定康复治疗师每年必须完成一定学时的继续教育,以保持其执业能力和知识更新。
康复治疗的政策法规体系是一个从国家法律到行业政策,再到地方标准和执行细则的完整链条。
| 层级 | 例子 | 作用 |
|---|---|---|
| 国家法律 | 《残疾人保障法》、《基本医疗卫生与健康促进法》 | 确立康复服务的法律地位和公民权利(顶层设计) |
| 国家政策 | 《关于加快发展康复医疗服务的意见》、《“十四五”残疾人保障和发展规划》 | 制定发展战略、明确目标和具体任务(路线图) |
| 地方标准 | 地方医保目录、地方康复科建设标准 | 规范具体执行、报销流程和质量控制(操作手册) |
| 行业标准 | 《康复医学诊疗规范》、《康复治疗师》国家职业技能标准 | 统一行业行为,保障服务质量(行业准则) |
这些政策法规共同构成了一个多维度、全覆盖的保障体系,确保了康复治疗行业能够健康、有序、高质量地发展,最终惠及广大有康复需求的患者。
(图片来源网络,侵删)
(图片来源网络,侵删)
文章版权及转载声明
作者:99ANYc3cd6本文地址:https://www.bj-citytv.com/post/1383.html发布于 2025-12-16
文章转载或复制请以超链接形式并注明出处北京城市TV



