网上药店的未来发展趋势 以下是网上药店未来发展的核心趋势,我将从模式、技术、服务、监管四个维度进行详细阐述:(图片来源网络,侵删) 模式与生态:从“卖药”到“健康管理” 这是最核心的趋势,网上药店的竞争将不再仅仅是价格和品类的竞争,而是健康服务生态的竞争。 “医药O2O”成为主流,即时性是关键 趋势描述:线上下单、线下30...
家用轿车变速箱未来将如何演进? “多挡位化、高效化、平顺化、智能化、混动专用化”,传统的AT、CVT和DCT三大技术路线在新的技术浪潮下也呈现出新的特点。(图片来源网络,侵删) 下面我将从几个核心维度,结合具体技术路线,为您详细解析。 核心驱动因素 在谈趋势之前,首先要明白驱动这些趋势的几个核心因素: 法规压力:全球各国日益严格的...
我国投资银行的发展趋势 服务实体经济,服务国家战略成为核心使命 这是中国投行最根本、最明确的发展方向,与西方投行以股东利益最大化为首要目标不同,中国的投行被赋予了更强的政策属性和使命担当。(图片来源网络,侵删) 聚焦国家重大战略: 科技创新: 投行将深度服务于“硬科技”企业,尤其是在科创板、创业板、北交所等资本市场板块,为...
广告在中国当代发展趋势如何? 核心趋势概览 技术驱动,全面智能化 内容为王,情感共鸣至上 品效合一,转化路径缩短 私域崛起,精细化运营 文化自信,国潮引领风潮 监管趋严,合规成为生命线 技术驱动,全面智能化 技术是近年来重塑广告行业最核心的力量,尤其是在中国这个全球领先的数字技术应用市场。(图片来源网络,侵删) AI赋能全链路:...
催化剂现状如何,未来趋势又向何方? 催化剂的现状与发展趋势 催化剂是现代化学工业的“心脏”,是能够改变化学反应速率和选择性,但自身在反应前后化学性质和质量不变的物质,据统计,全球约90%的化工过程和90%以上的工业产品生产都离不开催化剂,从石油炼制、合成氨、塑料生产,到汽车尾气净化、精细化工、新能源技术,催化剂无处不在,其技术水平直接...
乒乓球未来路在何方? 第一部分:乒乓球的发展趋势 乒乓球作为中国的“国球”,其发展呈现出全球化、科技化、商业化和娱乐化等多重趋势。(图片来源网络,侵删) 全球化趋势加剧,竞争格局多元化 传统强队持续发力: 中国队依然拥有绝对的统治力,但德国、日本、瑞典、法国、韩国等传统强队也在不断进步,特别是在女子项目上,日本队(伊藤美...
野生动物保护将向何方发展? 从“物种保护”到“生态系统保护”的范式转移 这是最根本的趋势,过去,保护工作往往聚焦于“旗舰物种”(如大熊猫、老虎),即那些能吸引公众关注和捐款的物种,科学界和政策制定者越来越认识到:(图片来源网络,侵删) 万物互联: 单个物种的健康依赖于整个生态系统的完整,保护栖息地、恢复生态廊道、维护生态过程(...
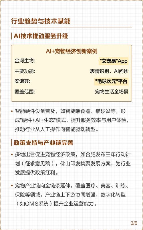
宠物店的发展趋势和前景 行业宏观前景:一片蓝海,增量巨大 在分析具体趋势前,首先要明确宏观市场的利好因素,这是宠物店发展的底层逻辑。(图片来源网络,侵删) “它经济”崛起,市场规模持续扩大: 养宠人群激增:中国城镇宠物(犬猫)数量已过亿,且持续增长,养宠从“功能性”向“情感陪伴”转变,宠物被视为“家人”、“孩子”,主人愿意...
外卖租车市场趋势如何,前景怎样? 市场现状与核心驱动因素 核心驱动因素: 外卖行业的高速增长: 这是市场存在的根本前提,中国拥有全球最大的外卖市场,庞大的订单量意味着需要一支规模极其庞大的骑手队伍,骑手是整个产业链的“最后一公里”执行者,是刚需。 “零工经济”的普及: 大量人员选择成为全职或兼职骑手作为职业或副业,对于许多新入行者或...
兰亭集势供应链发展趋势 核心趋势一:从“平台化”到“品牌化”的供应链深度整合 这是兰亭集势最根本的战略转型,直接决定了其供应链的形态。(图片来源网络,侵删) 过去 (平台化/撮合模式): 特点: 兰亭更像一个“线上义乌小商品市场”,它连接海量中国小B卖家(工厂、贸易商)和国外小B买家(eBay卖家、独立站主)。 供应链角色...