广州投资房产前景好吗

这是一个非常经典且重要的问题,广州作为一线城市的核心地位决定了其房产投资具有长期稳健的潜力,但也面临着短期市场调整和结构性挑战。(图片来源网络,侵删) 我们不能用“好”或“不好”一概而论,而需要从机遇和挑战两个维度,结合不同投资策略来综合分析。 投资广州房产的积极因素 (机遇) 强大的城市基本面和人...

盆景发展前景如何?论文有何新见解?

论文题目(可选方向) 宏观视角: 《新时代背景下中国盆景艺术的传承、创新与可持续发展研究》 产业视角: 《“文旅融合”视域下盆景产业的转型升级与前景展望》 文化视角: 《文化自信视域下盆景艺术的当代价值与国际化路径探析》 市场视角: 《消费升级趋势下盆景市场的发展潜力与消费群体培育研究》 论文核心论...

专业建材市场投资前景如何?

以下我将从宏观环境、核心挑战、投资机遇、关键成功因素以及未来趋势等多个维度,为您全面剖析专业建材市场的投资前景。 宏观环境与核心挑战 在探讨机遇之前,必须清醒地认识到当前建材市场面临的主要挑战,这些是投资决策的基石。 宏观经济下行压力: 房地产周期影响: 建材行业与房地产行业高度相关,当前中国房地产...

检验检疫系统发展前景如何?

检验检疫系统正处在一个机遇与挑战并存、转型与升级并行的关键时期,其发展前景是光明的,但道路是曲折的,它正从一个传统的、以把关为主的口岸执法部门,向一个现代化、国际化、法治化、科技化的国家质量基础设施(NQI)核心体系转型。(图片来源网络,侵删) 以下我将从宏观背景、核心机遇、主要挑战、未来趋势和职业...

代理品牌贸易公司前景如何?

核心挑战与压力(为什么说“难”?) 代理模式本身正在经历一场“大考”,主要压力来自以下几个方面:(图片来源网络,侵删) 利润空间持续被压缩: 上游品牌方: 品牌方为了追求更高利润,倾向于发展直营、电商或大型连锁,会减少对代理商的依赖,并压低代理折扣,市场费用、返点要求越来越高。 下游客户: 终端零售...

我国动漫发展前景如何?

宏观背景:政策东风与市场沃土 国家战略支持:(图片来源网络,侵删) 顶层设计:动漫产业被明确纳入国家“十四五”规划,被视为文化产业的重要组成部分和新的经济增长点,从中央到地方,各级政府都出台了扶持政策,包括资金补贴、税收优惠、搭建平台等,为产业发展提供了强有力的政策保障。 文化自信:随着国家文化自信...

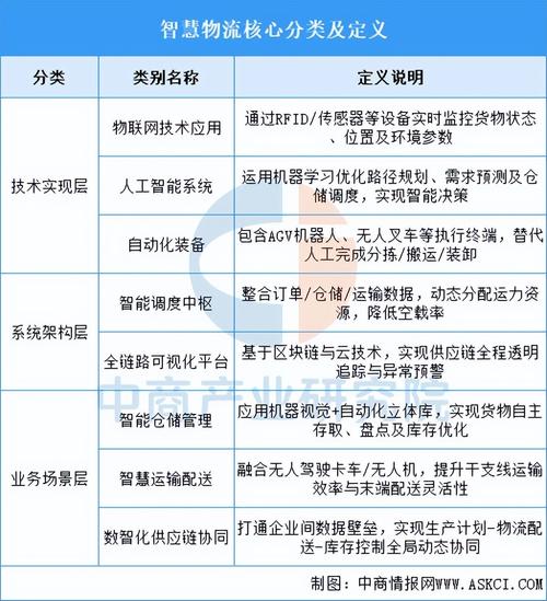
我国物流市场前景如何?机遇与挑战并存?

总体来看,中国物流市场前景极其广阔,但正处在一个从“高速增长”向“高质量发展”转型的关键时期,机遇与挑战并存,未来将呈现出结构化、精细化、智能化的新格局。(图片来源网络,侵删) 以下我将从驱动因素、面临的挑战、未来趋势以及投资机会四个维度进行详细阐述。 核心驱动因素:为何前景广阔? 中国物流市场的巨...

土木检测行业前景如何?

总体来看,土木检测行业是一个“刚需”行业,与国家宏观经济、基础设施建设和房地产周期紧密相关,它既是保障工程质量与安全的“守门人”,也是推动行业技术进步的“助推器”,当前,该行业正处在一个机遇与挑战并存的转型关键期。(图片来源网络,侵删) 核心驱动因素(机遇与利好) 国家战略的强力支撑(最大的确定性)...

植物生长灯应用前景究竟如何?

植物生长灯,作为一种人工光源,其核心应用是模拟太阳光,为植物光合作用提供所需的光能,随着技术的进步和成本的下降,其应用前景已经远远超出了最初的“室内种植”范畴,正在深刻地改变全球农业、园艺和科学研究的格局。(图片来源网络,侵删) 植物生长灯的应用前景极其广阔且充满机遇,可以概括为以下几个核心方向: ...

数字货币在中国前景如何?机遇与挑战并存?

第一部分:法定数字货币 - 数字人民币 数字人民币是中国国家层面的战略布局,其前景非常明确且广阔,是中国数字经济和金融体系升级的核心工具。(图片来源网络,侵删) 核心定位与特点 法偿性:数字人民币与人民币纸币、硬币等价,是中国人民银行发行的法定货币,任何单位和个人不得拒收,这是它区别于所有其他加密货...